信件回复 满意度调查
查看满意度调查汇总 >>
| 标题: | 汨罗市返乡人员防疫要求 |
| 来信人: | 印则 |
| 来信时间: | 2021-01-21 10:42:36 |
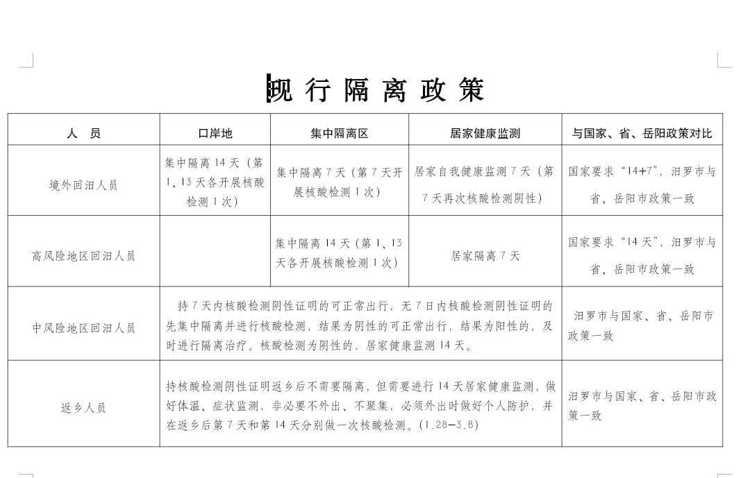
| 内容: | 春节期间关于低风险地区返汨人员防疫要求,请问是否有详细的公文公告,防疫细则具体包含哪些内容? |
| 回复部门: | 汨罗市人民政府(市卫生健康局) |
| 回复时间: | 2021-01-26 11:01:41 |
| 回复内容: | 印则,您好!来信已收悉: 根据各级防疫要求,汨罗市防疫细则可参照下表,感谢您的来信。 汨罗市卫生健康局 2021年1月26日
|