国家发展改革委等部门关于印发《关于推动物流数据开放互联 有效降低全社会物流成本的实施方案》的通知
发改数据〔2025〕1387号
各省、自治区、直辖市、新疆生产建设兵团发展改革委、数据管理部门、党委网信办、交通运输厅(局、委)、市场监管局(厅、委),海关总署各直属海关,各地区铁路监督管理局,民航各地区管理局,各省、自治区、直辖市邮政管理局,各铁路局集团公司:
为全面贯彻党的二十大和二十届历次全会精神,落实中央财经委员会第四次会议部署和《有效降低全社会物流成本行动方案》有关要求,推动建立物流数据资源开放互联机制,促进有效降低全社会物流成本,国家发展改革委、国家数据局、中央网信办、交通运输部、海关总署、市场监管总局、国家铁路局、中国民航局、国家邮政局、中国国家铁路集团有限公司制定了《关于推动物流数据开放互联 有效降低全社会物流成本的实施方案》。现印发给你们,请结合实际抓好落实。
国家发展改革委
国 家 数 据 局
中 央 网 信 办
交 通 运 输 部
海 关 总 署
市场监管总局
国 家 铁 路 局
中 国 民 航 局
国 家 邮 政 局
中国国家铁路集团有限公司
2025年11月3日
关于推动物流数据开放互联
有效降低全社会物流成本的实施方案
物流是实体经济的“筋络”,联接生产和消费、内贸和外贸。推动物流数据开放互联,是提升资源配置效率,畅通实体经济循环的重要举措。为深入贯彻落实党中央、国务院决策部署,建立物流数据资源开放互联机制,促进有效降低全社会物流成本,制定本实施方案。
一、总体要求
以习近平新时代中国特色社会主义思想为指导,全面贯彻党的二十大和二十届历次全会精神,落实中央财经委员会第四次会议要求,着力夯实物流数据开放互联基础,依法合规推进物流公共数据共享开放,促进企业物流数据市场化流通利用,深化物流与信息流、资金流整合,打通多式联运数据堵点,优化物流资源配置,释放产业赋能潜力,为降低全社会物流成本、建设全国统一大市场、构建新发展格局提供有力支撑。
二、夯实物流数据开放互联基础
(一)推动数据高效采集汇聚
深化物流行业数字化转型和智能化改造,推动物流基础业务线上化、可视化、数据化。拓展物联网、云计算、大数据、人工智能、区块链等技术在物流领域的规模化应用,实现物流数据实时采集、广泛连接和高效汇聚。支持物流骨干企业、平台企业强化物流数据治理,遵循“共享协同、多源校核、动态更新”原则,推动跨主体、跨行业、跨领域数据互联互通。
(二)健全物流数据标准规范
构建物流数据标准体系,研究制定物流数据分类分级保护、采集汇聚、共享开放、质量评价等标准规范,强化数据标准衔接,统一数据共享交换规则,加强国内国际标准接轨。推进物流数据标准宣贯实施,开展标准实施效果评价,提升标准的有效性和适用性。围绕产品数字化和业务协同,推广标准化数据接口和解决方案,持续提升物流数据标准化水平。
三、推动物流公共数据开放互联
(三)加强物流公共数据共享开放
建立国家物流公共数据共享开放清单,根据行业管理和政务服务需要,明确物流公共数据共享范围,加强企业资质、从业人员、车船注册、通关物流等数据归集共享。对已在国家有关部门实现集中管理的物流公共数据,加大“总对总”共享力度,健全信息更新维护机制,提升物流公共数据共享质效。加大基础设施、运力、价格等物流公共数据开放力度。
(四)完善物流公共数据授权运营机制
实行物流公共数据资源分类分级管理,规范开展物流公共数据授权运营,扩大路网、轨迹、企业、人员等数据供给。推动用于公共治理、公益事业的物流公共数据有条件无偿使用,对用于产业发展、行业发展的物流公共数据产品和服务,按照相关规定实行政府指导价管理,根据经营成本、市场需求等合理定价,降低社会用数成本。加强物流公共数据授权运营跟踪监管和信息披露,规避数据违规交易。
(五)提升物流公共数据应用服务水平
面向“港口与海关”“运输与外汇”“企业与资质”“保险与海事”等业务联动场景,深化物流公共数据跨行业、跨地域、跨层级应用。加强物流相关政务服务数据整合,提升实名认证、电子证照、资质核验等公共服务便利化水平。
四、促进企业物流数据市场化流通利用
(六)推动企业物流数据开放互联
依托国家物流枢纽、综合货运枢纽等建设,强化物流数据标准落实,推动区域性物流数据整合共享。支持物流骨干企业、平台企业等共建物流行业可信数据空间,建立健全企业数据采集、提取、应用、保护等机制,促进物流数据可信流通和协同利用。
(七)扩大物流数据产品和服务供给
鼓励企业面向物流追踪、关务协同、智慧云仓、共同配送等应用场景,以及冷链、医药、烟草、危化、军民融合等专业物流发展需要,开发多样化物流数据产品和服务,促进运输、仓储、配送、通关等环节高效衔接,提升物流资源配置效率。丰富物流市场分析、趋势洞察、风险识别等行业级数据产品和服务,为中小企业生产经营提供决策支持。支持有条件的企业打通跨境数据链路,破解国际物流信息不对称问题,为跨境商贸活动提供有力支撑。
(八)打通多式联运数据堵点
推进多式联运相关单证认证、鉴真等技术应用,实现单证可信流转、货物全程追溯,促进多式联运“一单制”“一箱制”加速落地。支持铁路、公路、水路以及第三方物流等骨干企业,向多式联运信息集成服务商转型。发挥交通强国建设试点等引领作用,围绕物流骨干企业、国家物流枢纽,创新多式联运数据交互模式和解决方案,畅通公铁联运、海铁联运、公水联运衔接。依托中欧班列、国际陆海贸易新通道等载体,推动跨境数据融合应用,推进国际多式联运综合服务模式创新和推广应用。
(九)加快释放产业赋能潜力
推动物流数据与产业数据等多源数据融合应用,促进产业结构和空间布局优化,为能源、交通、物流等相关基础设施规划建设提供参考依据,促进结构性降本增效。鼓励物流企业顺应现代产业体系发展需要,面向智能制造、现代农业、商贸流通等行业领域,深化跨行业数据整合利用,提升数字化供应链集成服务能力。深化物流数据在金融行业的应用,优化融资、保险等产品服务,助力解决企业特别是中小企业融资难、融资贵问题,降低企业经营风险。
五、保障措施
(十)加强统筹协调
国家发展改革委、国家数据局会同有关部门和单位,统筹推进物流数据开放互联,抓好督促落实,协调解决重点、难点问题。建立物流公共数据共享开放清单更新机制,定期通报数据共享情况。
(十一)强化激励引导
深入推进物流数据开放互联试点,打造一批典型场景和创新模式,推广先进经验。加强政府投资对物流数据流通利用相关的基础设施建设支持力度。开展监测评估,引导相关部门、地方和企业持续深化物流数据开放互联和开发利用。
(十二)筑牢安全保障
建立健全物流数据开放互联安全防护体系。压实相关部门和单位安全管理责任,制定完善网络安全、数据安全事件应急预案,及时处置相关安全威胁和事件,并按照规定向有关主管部门报告。落实物流数据分类分级保护要求,鼓励加强区块链、隐私计算等技术应用,促进数据可信交互,切实保障数据安全。
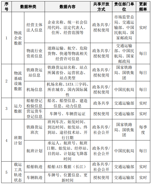
附件:国家物流公共数据共享开放清单(2025)
附件
国家物流公共数据共享开放清单(2025)

