激动的心,颤抖的手,全县中小学生就放春假啦!是不是已经迫不及待地想出去游玩了呢?不用舟车劳顿,家门口就有亲子游的好去处,来看看平江2026-2027年度中小学生市级研学实践教育基地吧!
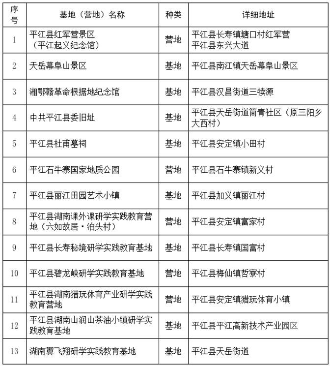
附:2026—2027年度岳阳市中小学生研学实践教育基地(营地)名单(部分)


平江县红军营景区
平江县红军营景区研学教育实践基(营)地位于平江县长寿镇。基地始终聚焦立德树人根本任务,深挖平江起义及湘鄂赣革命根据营地旧址红色历史,系统打造“我的红军行”沉浸式研学品牌,融合国情教育、国防科工、传统文化、自然生态等内容,通过情景模拟、军事体验、劳动实践与生命安全等开展研学实践教育。

天岳幕阜山景区
天岳幕阜山景区研学实践教育基地位于平江县南江镇,基地结合自身特点和资源优势,经过多年的开发研究形成了自己独有的课程体系,根据小学、初中、高中不同学段的研学实践目标,有针对性地开发与学校教育内容相衔接的自然主题课程。

湘鄂赣革命根据地纪念馆
湘鄂赣革命根据地纪念馆于1998年建成开馆,是湘鄂赣地区展示和研究苏区历史最丰富,资料最齐全的一处革命历史陈列馆。纪念馆(景区)积极发挥自身作用,联合井冈红色培训机构成立初心红色教育培训基地,全方位开展爱国主义教育、革命传统教育、社会主义核心价值观教育、理智拓展教育。

中共平江县委旧址
中共平江县委旧址位于平江县天岳街道简青社区,通过修缮、展示利用以及环境整治等工程建设,旧址已与汨罗江流域融合为一个绿色体系,对平江县城的生态建设起到了积极的推动作用。基地通过展现宏伟的平江革命历史蓝图,平江早期优秀共产党员的家国情怀,大力提高和促进青少年的爱国主义情怀。

平江县杜甫墓祠
平江县杜甫墓祠位于平江县安定镇小田村,杜甫墓祠景区目前设有展厅8个,研学教室2个。配备了研学旅行导师、讲解员、应急救护员、安全员等工作人员15人,研发了适合小学到高中的国学文化和爱国主义教育研学课程。

平江县石牛寨国家级地质公园
平江县石牛寨国家级地质公园位于平江县石牛寨镇,基地依托湖南省平江县石牛寨国家地质公园、地质博物馆、梦幻谷景区等联合打造的大型研学场所,将游学、研学、综合实践和劳动教育有机结合在一起。开设了自然资源类、人文历史类、科学类、劳动体验类、生命安全类、国防教育类共六大类20门课程。

平江县丽江田园艺术小镇
平江县丽江田园艺术小镇位于平江县加义镇丽江村。小镇依托田园生态资源与艺术文化底蕴,深化“基地+学校”协同育人模式,与平江县颐华学校达成长期战略合作协议,建立“课程共建、资源共享、师资互派” 的常态化合作机制。通过联合设计研学方案、共同开发校本课程、定期开展教学研讨等方式,实现研学实践与学校教育教学的深度融合。

课外课研学实践教育营地
(李六如故居•红十六军驻地旧址•课外课)
湖南课外课研学实践教育营地位于平江县安定镇富家村,营地整合现代农业生产基地、李六如故居、红十六军驻地旧址、杜甫墓祠等平江经典红色/传统文化场所,课程体系涵盖红色文化、传统文化、茶旅农耕、科技实践、学科融合、劳动教育六大主题。

长寿秘境研学实践教育基地
长寿秘境研学实践教育基地位于平江县长寿镇国富村。基地紧密结合“长寿文化”地域特色,深挖本地自然生态、历史文化、民俗风情、康养饮食等资源,自主研发并实施了以“探自然奥秘,启长寿智慧”为核心的系列研学课程。课程涵盖自然探究、人文历史、劳动实践、生命教育等多个领域,形成了 “植物探秘”“标本制作”“水质检测”“素质拓展” 等主题鲜明、体验性强的精品研学路线。

平江县碧龙峡研学实践教育基地
平江县碧龙峡研学实践教育基地位于平江县梅仙镇哲寮村,基地充分利用本地历史文化底蕴,将单一的旅行研学转变为丰富的课程研学。将湛氏宗祠文化作为“家风家教”的课题,对学生进行传统礼仪和思想品德教育,通过讲述王震南下支队驻扎祠堂开展抗战建国的英雄故事,树立学生爱国情操。
平江猎玩体育产业研学实践教育基地
平江猎玩体育产业研学实践教育基地位于平江县安定镇,基地依托小镇丰富研学资源和航空航天资源,抽调飞行员、无人机教员、航空工程师、空乘教员和名校精英教研团队,组成课程专家团队,开发数十门航空相关各个年龄段的课程,以独特的互动方式和生动的教学风格,带领学生零距离接触航空内核,探索飞机的秘密工厂。

山润山油茶小镇研学实践教育基地
山润山油茶小镇研学实践教育基地位于平江县伍市镇高新技术产业园区,基地开展的研学实践活动包括:平江山茶油油茶文化、山茶油现代工艺、山润山茶油工业发展史、山润大米生产车间参观、山润矿泉水厂参观、山润一、二、三产业融合研发大楼、山茶油制作体验、油茶林(油茶花海)观赏、油茶果采摘体验、农耕文化体验等。

盘石洲研学实践教育基地
平江盘石洲研学实践教育基地位于平江县瓮江镇盘石村,基地总规划占地面积980亩,是一个集自然生态、人文历史、研学实践、科技体验、素质拓展于一体的综合性研学实践教育场所。

鹿仙堡野奢牧场研学实践教育基地
鹿仙堡野奢牧场研学实践教育基地位于平江县加义镇杨林街村,是一个以自然教育为核心的综合型研学实践活动教育基地。基地总占地面积3000多亩,其中果园2700亩,并养殖有梅花鹿、小浣熊、柯尔鸭、松鼠、小白兔、广场鸽、观赏鱼等多种动物。两个大型的户外草坪可同时容纳600名学生进行自然课堂之余的户外拓展训练。

翼飞翔研学实践教育基地
翼飞翔研学实践教育基地位于平江县天岳街道天岳新区金窝科技产业园内,配套的航空航天模型展览馆、多媒体培训教室、无人机室内飞行训练场、模拟飞行室等功能区,可满足分组教学、实践操作、成果展示等多样化需求。

这个五一来平江,携手孩子走进自然吧!让山川成为课堂,让清风传递知识,开启一场成长与欢乐的探索之旅!(尹伊铭)