当前位置:
首页
>
政府信息公开
>
法定主动公开内容
>
重点领域信息公开
>
环境保护
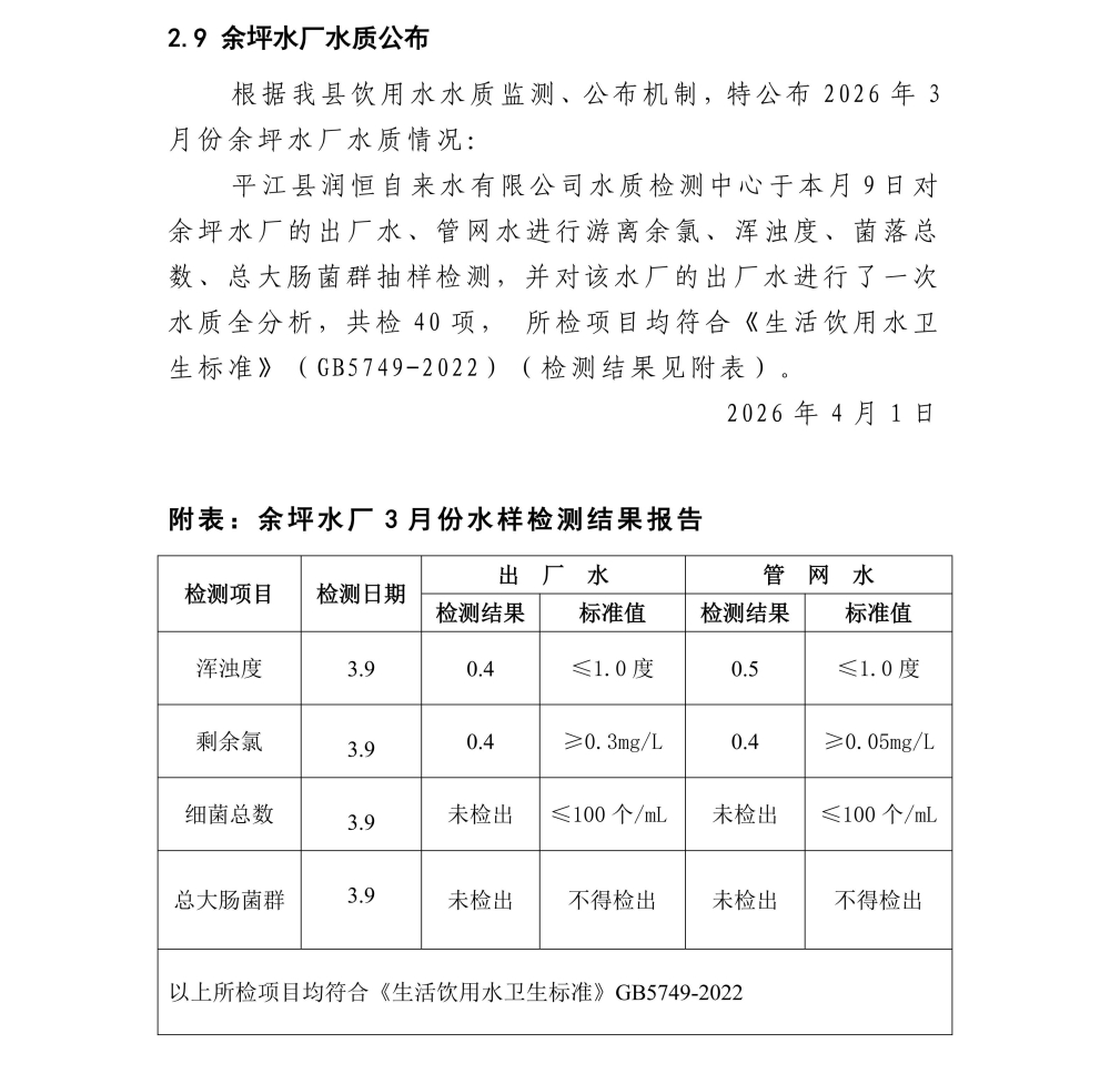
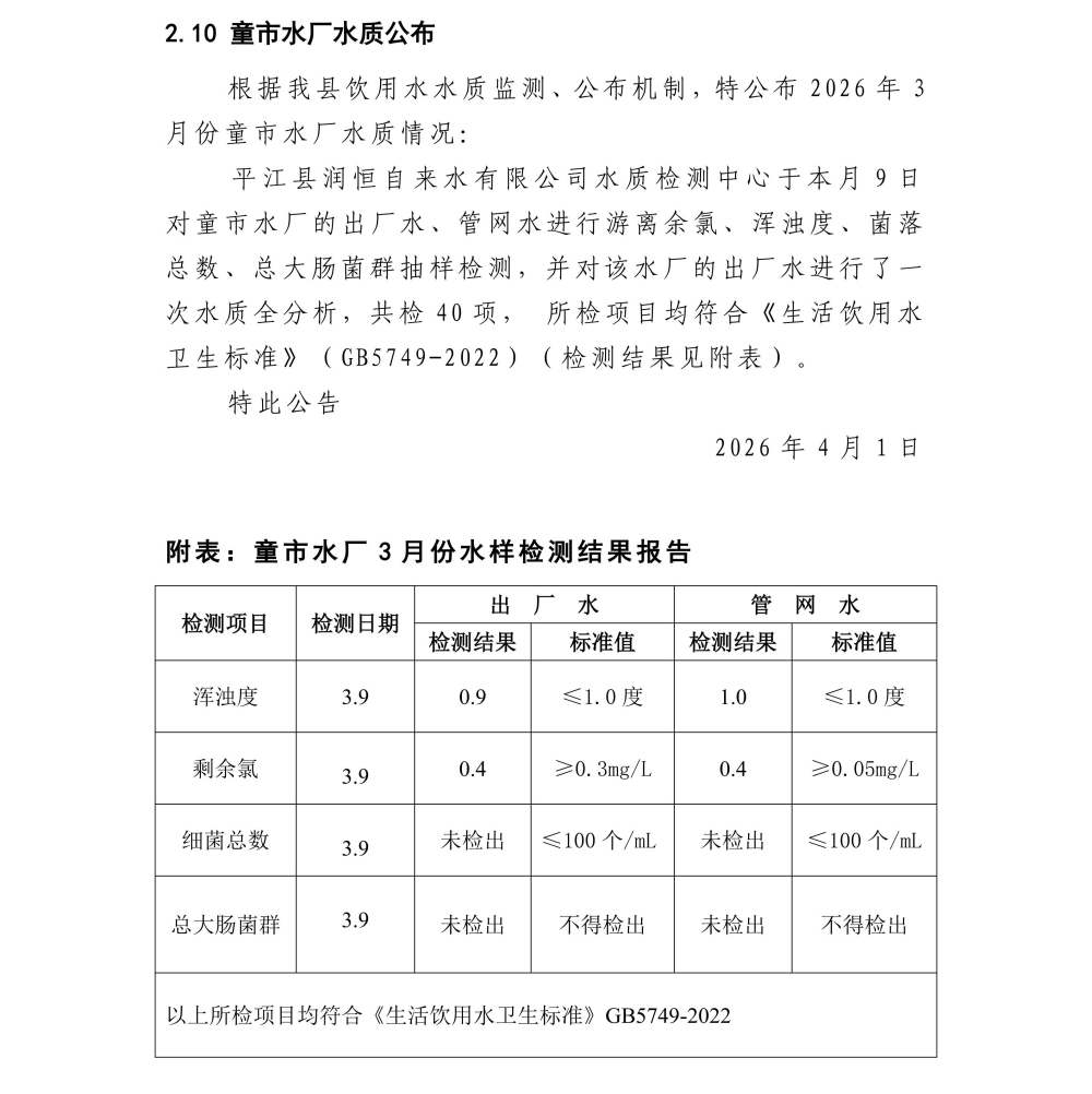
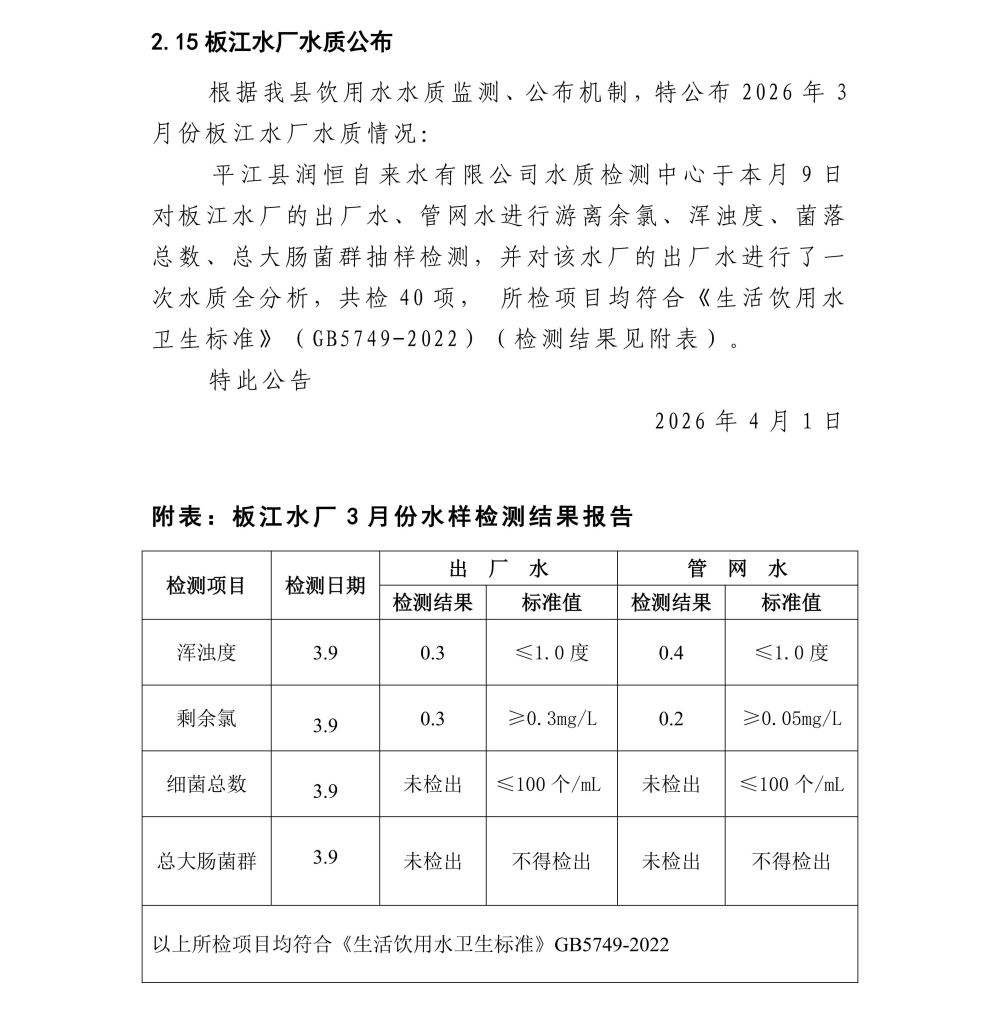
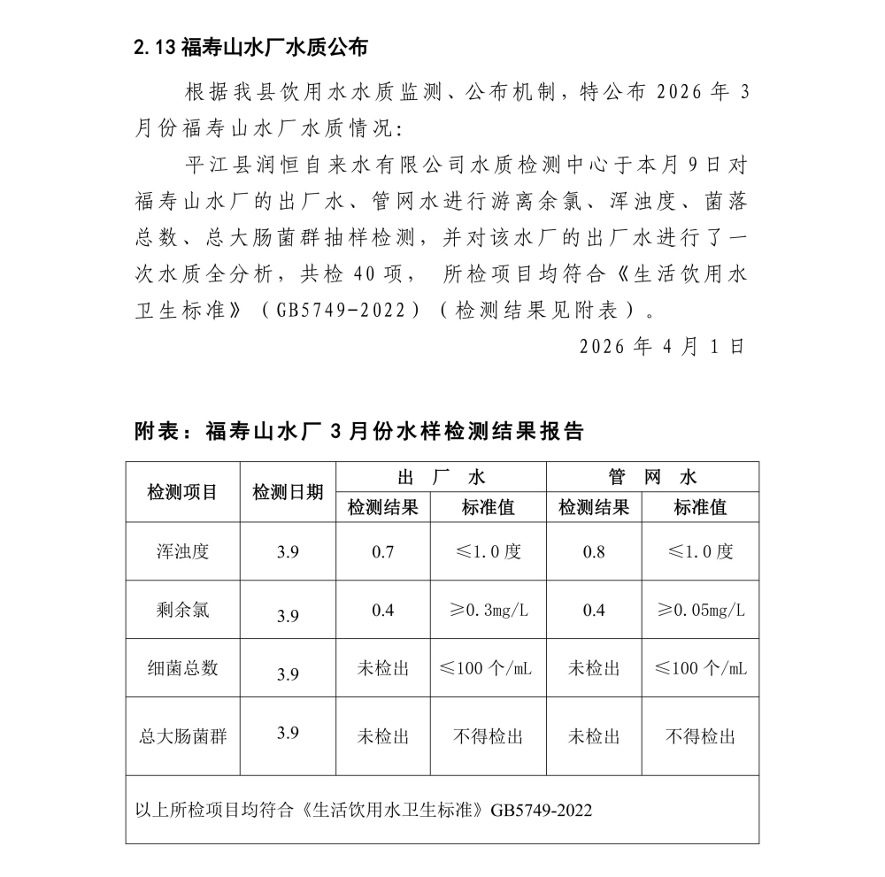
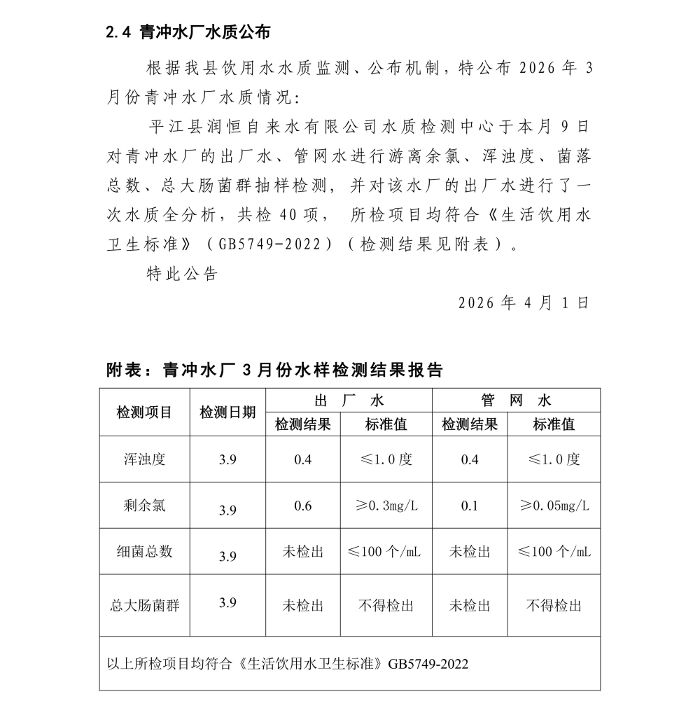
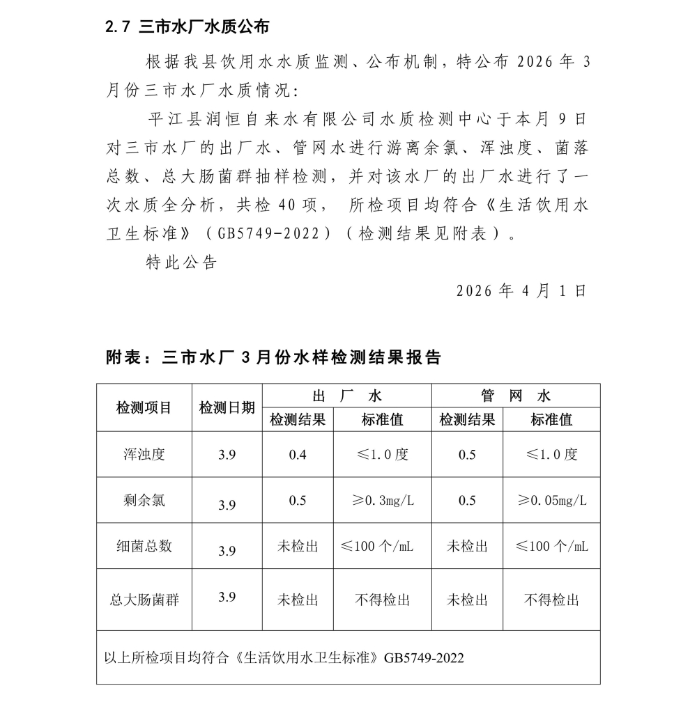
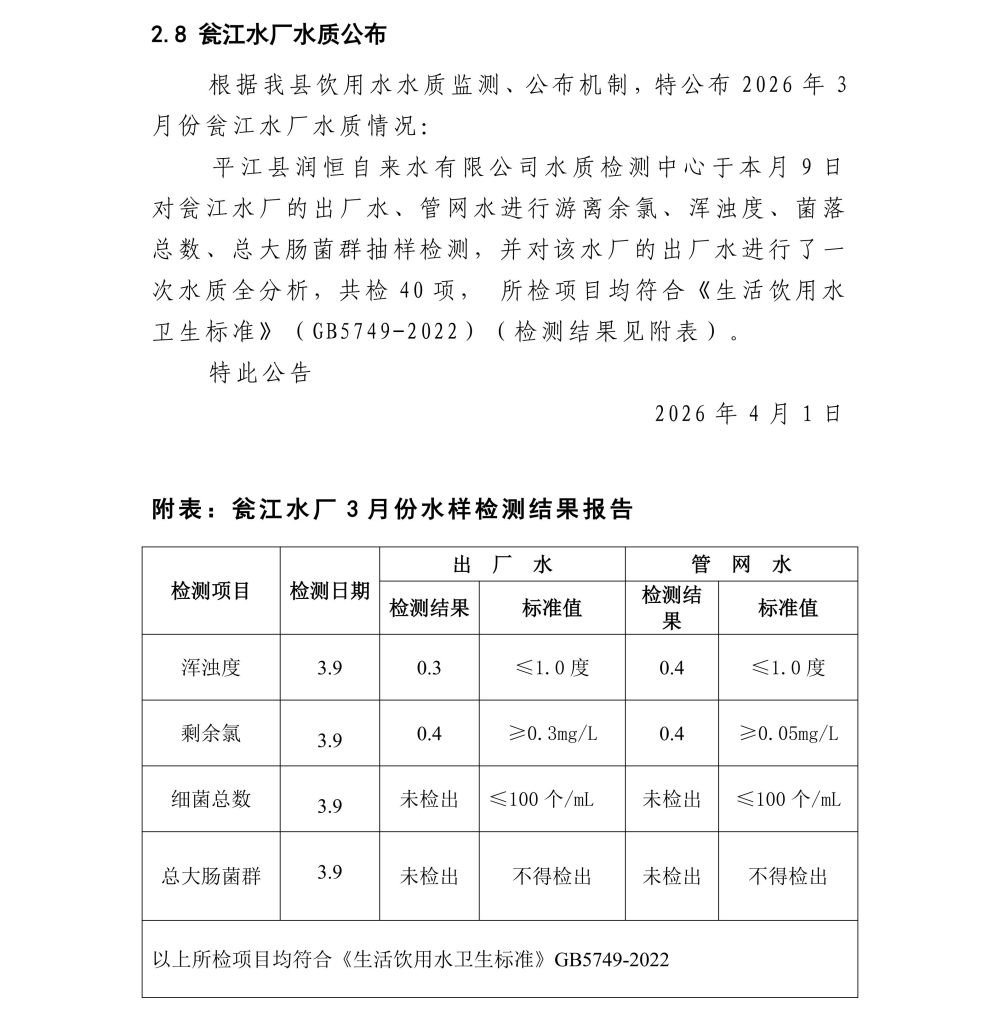
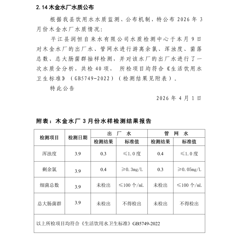
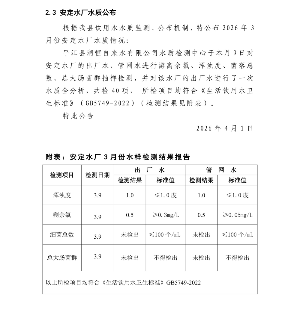
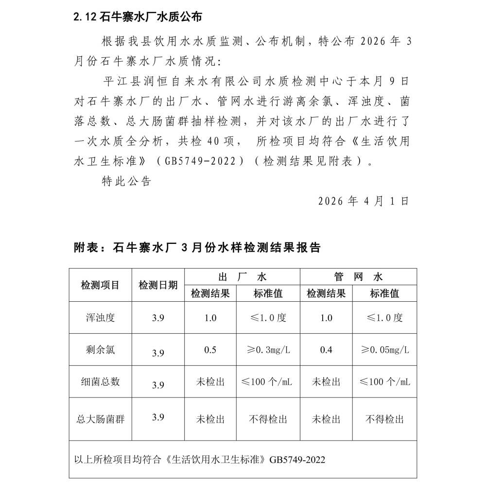
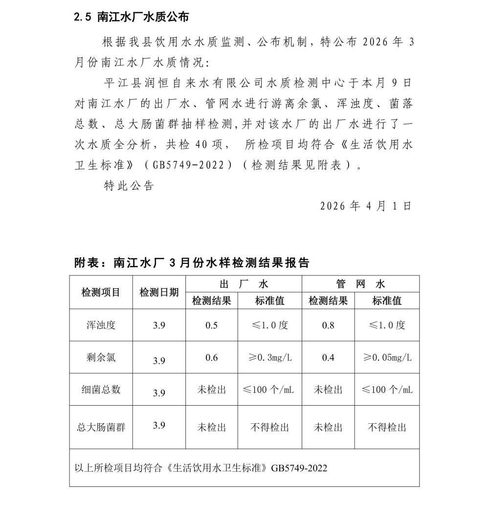
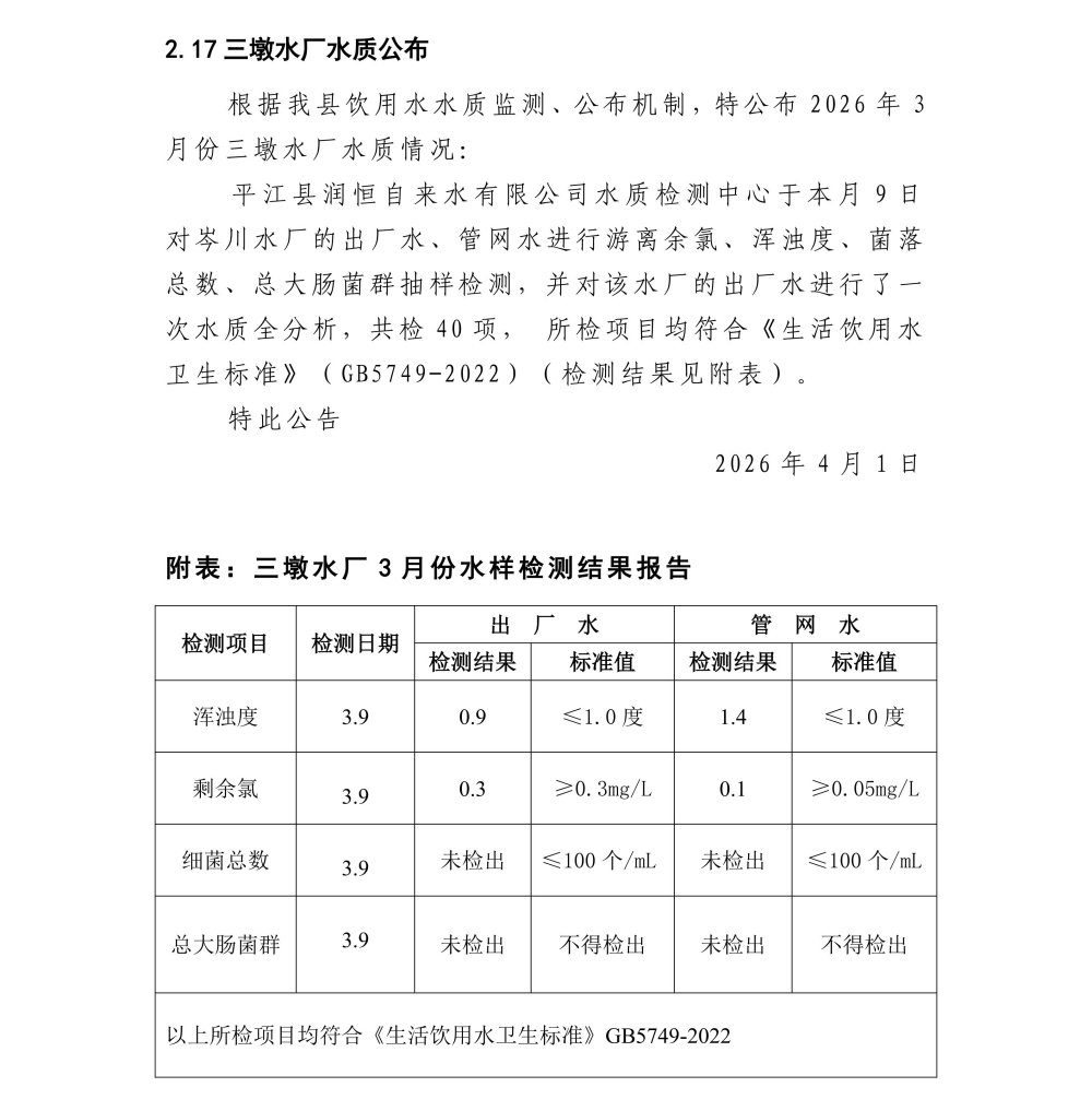
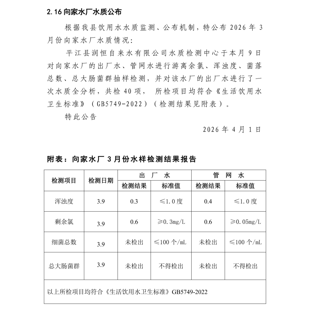
平江县润恒自来水有限公司2026年3月份水质公示
来源:县自来水公司
2026-04-15 10:16
|
|
|
|