当前位置:
首页
>
政府信息公开
>
县政府直属事业单位
>
县检测中心
>
财政信息
索 引 号:1021/2025-2265594
发布机构:县检测中心
生成日期:2025-01-06 09:05:39.0
公开日期:2025-01-06
公开方式:政府网站
公开范围:全部公开
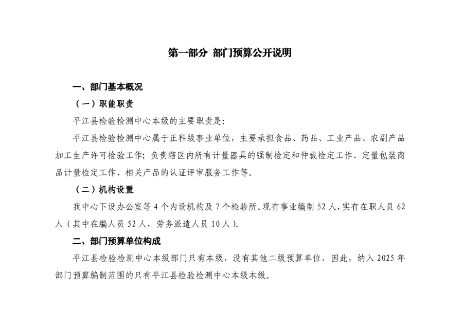
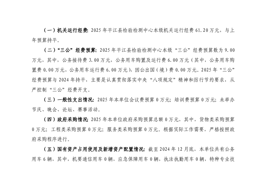
平江县检验检测中心2025年部门预算公开
来源:县检验检测中心
2025-01-06 09:05
|
|
|
|