2025年4月26日是我国第18个“全国疟疾宣传日”。今年主题为“严防输入再传播,巩固消除疟疾成果”,旨在呼吁全社会关注输入性疟疾风险,共同守护来之不易的消除成果。




一、警惕!
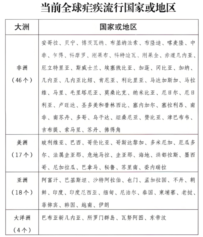
输入性疟疾成最大威胁




二、疟疾防治核心知识:早识别、早就医

1
传播途径 :仅通过雌性按蚊叮咬传播,不会通过接触、空气或食物传染。
2
“冷-热-汗”三联征:突发寒战→高烧(可达40℃)→大汗后体温骤降;可伴头痛、乏力、恶心,重症者出现昏迷、肾功能衰竭。
3
黄金救治原则
①怀疑疟疾?12小时内就医!
②告知医生旅行史,通过血涂片/快速检测确诊;
③全程规范用药(如青蒿素类、伯氨喹类),切勿自行停药。


三、出国人员必读:
防蚊护己,行前准备

境外防护
穿长袖衣裤,裸露皮肤涂抹含避蚊胺(DEET)的驱蚊剂;住宿选择有纱窗、蚊帐的环境,睡前检查蚊帐密封性。
归国后注意
1年内出现发热症状时,应及时到县级或县级以上医院就诊,并主动告知医生疟疾流行国家或地区旅居史;配合疾控部门开展疟原虫筛查。

中国抗疟里程碑:
从高发到清零
疟疾俗称“冷热病”“打摆子”“发疟子”,由疟原虫感染引起,通过雌性按蚊叮咬或输血传播,以寒战和高热为主要症状,是一种可防可治的血液寄生虫病。2021年6月,世界卫生组织正式认证中国为“无疟疾国家”。从1949年报告病例超3000万例 ,到 2017年实现本土零病例,再到2021年我国正式获得世卫组织消除疟疾认证,这一成就的背后,是几代疾控工作者与全民70余年的共同努力。
