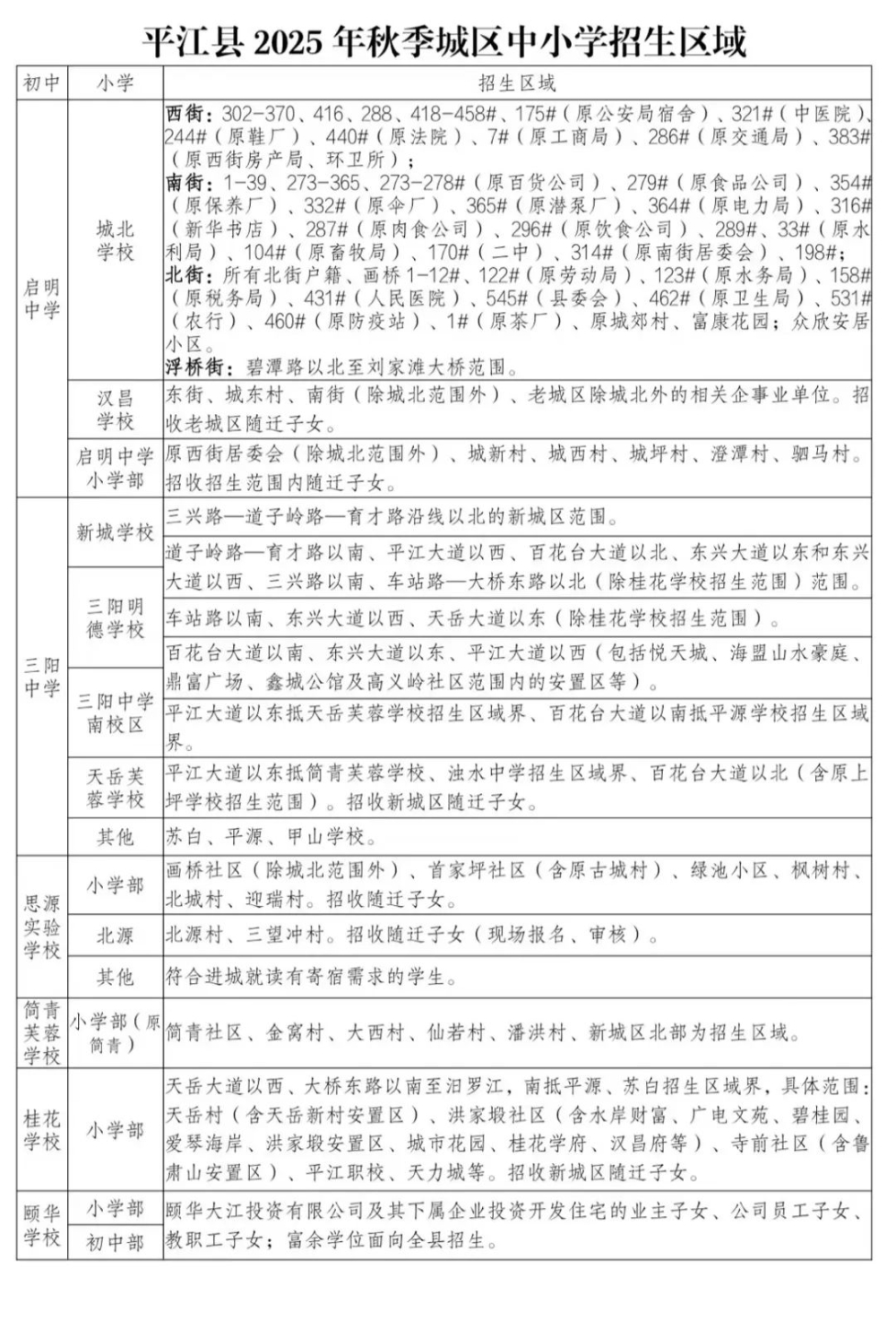
★公办小学一年级新生招生
一、招生对象
小学新生为年满六周岁(2019年8月31日及之前出生),在平江县城区居住,且符合以下条件之一的适龄儿童:
1、适龄儿童本人、父母(或其他法定监护人,下同)在平江县城区购买房产;
2、有平江县城区户籍;
3、父母在平江县城区经商或务工且在平江县城居住,经商人员须持有工商营业执照,进城务工人员须具有就业社会保险(或企业工资流水)。
二、招生办法
(一)生源分类及对应所需材料
1.城区居民子女
一类招生对象:城区居民子女Ⅰ(即“有房”或“有户”家庭子女,其中“房”包括商品房、自建房、公共租赁住房三类,不包括“小产权房”和租房)
所需资料:
(1)“有房”(即适龄儿童父母房产在学校招生范围内):须提供父母不动产证、房产证(公共租赁住房提供小区、楼栋、单元、户号信息)、学生户口本、父母户口本和父母身份证(正反面)。适龄儿童要与父亲或母亲为户籍登记同户人员,不为同户人员的需提供适龄儿童出生医学证明,以证明直系亲属关系,后同。
(2)“有户”(即适龄儿童本人户口在学校招生范围内):须提供学生户口本、父母户口本、父母身份证(正反面)。
(3)上述资料时效为2025年5月30日前。(户籍清理工作开展以来〔2024年1月1日至2025年5月30日期间〕的户籍历史记录由公安部门出具证明可作为适龄儿童就近入学依据)
二类招生对象:城区居民子女Ⅱ(即“小产权房”家庭子女)
所需资料:
小产权房:住户房产在学校招生范围内,须提供户口本、房产具体位置、购房协议、购房款银行流水证明(有效期截止至2025年5月30日)等相关证明材料。小产权房六年内只为同一户主提供学位。
在学位紧张学校不能同时满足以上两类招生对象学位的情况下,优先满足一类招生对象学位,二类招生对象学位通过调剂或微机摇号安排到相对就近且有学位的学校。
2.随迁子女
三类招生对象:随迁子女(即进城经商或务工子女)
所需资料:
(1)进城经商子女:适龄儿童须提供本人和父母户口本、居住(租房)证明(2025年1月1日前)、父母经商的工商许可证(2025年1月1日前)等相关证明。
(2)进城务工子女:适龄儿童须提供本人和父母户口本、居住(租房)证明(2025年1月1日前)、父母就业的社会保险或企业工资流水(2025年1-6月连续6个月)相关证明。
(二)招生流程
1、城区居民子女(即一、二类招生对象)招生流程:
(1)网上申报
时间安排: 6月20日至6月24日
登录招生平台(登录方式附后),通过“城区居民子女”通道,按上述类别申报学校,并上传相对应的资料(一名学生在同一时段只能申报一所公办学校)。
(2)审核
时间安排:6月27日至7月8日
审核单位:招生学校、自然资源局不动产登记中心、公安局、住建局、汉昌街道、天岳街道等。二类招生对象(“小产权房”家庭子女)由街道牵头,社区(村)和学校联合入户核查。
(3)公示、录取
时间安排:7月10日至7月12日
联审通过名单报招生工作小组批准后,招生平台确认录取。招生学校在开学前集中公示,无异议后予以最终录取。没有富余学位的学校关闭网上申报通道,尚有富余学位的学校接受随迁子女申报。
2、随迁子女招生流程:
(1)网上申报
时间安排:7月24日至7月28日
登录招生平台(登录方式附后),通过“随迁子女”通道,按上述类别申报学校,并上传相对应的资料(一名学生在同一时段只能申报一所公办学校)。
(2)审核
时间安排:7月31日至8月5日
审核单位:招生学校、市场监管局、人社局、汉昌街道、天岳街道等。
(3)公示、录取
时间安排:8月8日至8月9日
联审通过名单报招生工作小组批准后,招生平台确认录取。招生学校在开学前集中公示,无异议后予以最终录取。如申报人数超出学校学位供给数,实施摇号或由学区调剂到有富余学位的学校。
★公办学校二至九年级招生
一、初中七年级新生招生
初中实行对口直升入学政策,实施统招统录。招生办公室统一将城区内小学毕业生录取为对口直升初中学校新生(小学对口直升初中学校见附件)。
二、二至九年级转学插班学生招生
1.城区居民子女:遵循相对就近和统筹协调的原则,规范程序,严格审核。
2.随迁子女(进城经商或务工子女):学位紧缺的城区学校,不接收随迁子女转学插班。学位有富余的学校接收随迁子女转学插班。
3.转学插班生入学流程参照小一新生招生流程进行。即二年级至九年级转学插班生通过“转学插班入学报名”通道,按“城区居民子女”和“随迁子女”两个类别申报,申报、审核、公示、录取时间与小一新生招生时间同步。
特别提示:学位紧缺的学校,转学插班报名通道处于关闭状态。
★民办学校(颐华学校)义务教育阶段招生
1.颐华学校按上级有关民办学校招生政策依核准计划面向全县招收义务教育新生,当就读需求大于招生计划时,优先招录颐华大江投资有限公司和其下属企业投资开发住宅的业主子女、公司员工子女、教职工子女(需提供相应购房合同、聘用合同、社保缴费清单等相关佐证材料),优先招录对象的入学申请资料应从严审核把关,坚持“谁审核,谁签字,谁负责”原则。剩余学位按我县招生政策实施微机摇号招录。
2.颐华学校新生登录招生平台(登录方式附后)进行申报(一年级通过“小学新生入学报名”通道,七年级通过“初中新生入学报名”通道),第一批次申报时间为6月20日至7月4日,审核时间为7月5日至7月8日,公示、录取时间为7月10日至7月12日。若第一批次完成招生计划,招生工作结束。若第一批次未完成招生计划,则启动第二批次招生,第二批次申报时间为7月20日至7月30日,审核时间为8月1日至8月2日,并报教育局备案,公示、录取时间为8月3日至4日。
3.符合中心城区义务教育公办学校招生条件的学生,在选择填报颐华学校的同时应按城区学校招生政策填报一所公办学校,以方便未能被颐华学校录取的学生按程序申请入读城区公办学校。
4.颐华学校七年级开办初高中六年一贯制课改实验班(100人),具体招生方案由学校制定报县教育局审核后实施。学生网上报名后,需在规定时间到颐华学校进行确认,学校不得组织任何形式的招生考试。颐华学校招录名单(含初高中六年一贯制课改实验班录取名单)于8月10日前报县教育局备案。
5.非起始年级接收转学插班学生应按《中小学生学籍管理办法》(教基〔2025〕1号)执行,坚持“人籍一致”。
★招生平台登录方式
方式一:
直接登录网址http://zsbm.pingjiang.gov.cn
方式二:
登录湖南省人民政府官网(网址:http://zwfw-new.hunan.gov.cn)或登录“湘易办”APP端,点击“高效办成一件事”--“教育入学”专区--“立即办理”,进入“平江县”报名入口。
请在招生平台按要求填报相关内容,将相关材料按平台提示拍照上传。符合中心城区义务教育公办学校招生条件的学生,在选择填报颐华学校的同时应按城区学校招生政策填报一所公办学校,以方便未能被颐华学校录取的学生按程序申请入读城区公办学校。
★招生咨询电话(涉及招生范围的咨询,请优先咨询学校或招生办公室)
公办小学:
城北学校:13762049156(王) 18216390323(张)
汉昌学校:13974008690(胡)
启明中学小学部:13874048458(周)
思源实验学校小学部:13574007070(朱)
桂花学校小学部:13874004320(艾)
新城学校:18974056159(高)
三阳明德学校:13787981331(欧阳)
天岳芙蓉学校:13762765966(李)
简青芙蓉小学部:13469236911(王)
三阳中学南校区(杨源校区)小学部:18273071725(王)
公办初中:
启明中学初中部:18390068112(胡)
思源实验学校初中部:13575024432(凌)
桂花学校初中部:15074000808(何)
三阳中学(南校区)初中部七年级:13975237977(苏)
三阳中学(北校区)初中部八九年级:15074000674(秦)
简青芙蓉学校初中部(原杨梓山学校):13762049520(方)
民办学校:
颐华学校(含小学、初中):
0730-6607999 19106077010(张)
招生办公室(设第一学区209室,地址:启明中学旁)
0730-6233258 13575078602(陈)
平江县教育局:0730-6238978
注:需要电话咨询的家长请在工作日9:00-11:30或14:30-17:00拨打以上电话(下班期间电话无法接通),如在以上时段遇电话忙线或暂未接通,请稍后尝试拨打,敬请谅解。

注:
1、部分学校实行一校多区办学模式。简青芙蓉学校小学部设原简青芙蓉学校、初中部设原杨梓山学校;三阳中学设北校区(原三阳中学)和南校区(杨源校区),2025年秋季北校区不招收七年级学生,南校区招收一、七年级学生,南校区现七年级学生调整至北校区就读八年级。
2、为满足学生就近入读等多元需求,城北学校与新城学校、新城学校与三阳明德学校、三阳明德学校与三阳中学南校区小学部之间的部分区域实行多校划片(具体见上表)。