当前位置:
首页
>
政府信息公开
>
县直部门
>
县住房和城乡建设局
>
行政执法公示
>
事前公示
>
行政执法事项清单
索 引 号:73/2024-2265645
发布机构:县住建局
生成日期:2024-03-12 10:00:04.0
公开日期:2024-03-12
公开方式:政府网站
公开范围:全部公开
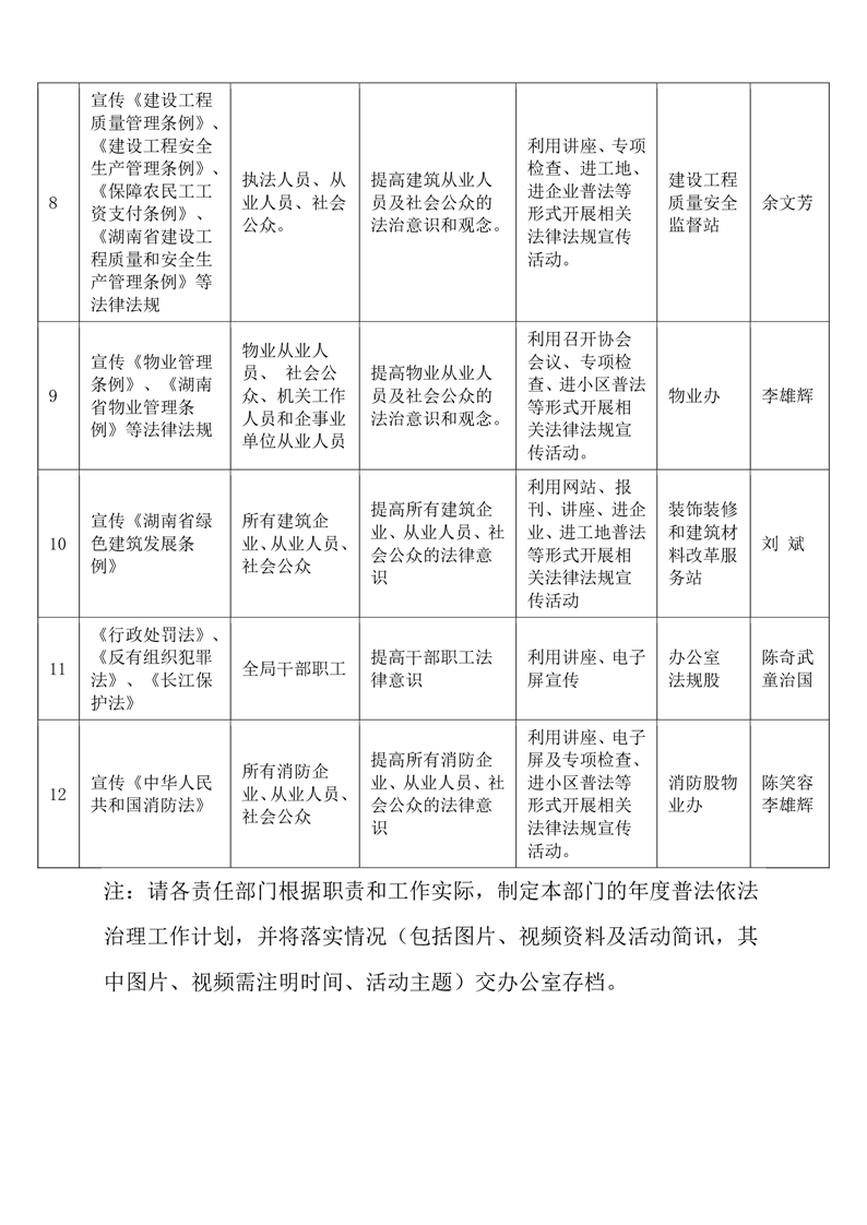
2024年住建局“谁执法谁普法”普法责任清单
来源:县住建局
2024-03-12 10:00
|
|
|
|