当前位置:
首页
>
政府信息公开
>
县直部门
>
县住房和城乡建设局
>
财政信息
索 引 号:73/2025-2266780
发布机构:县住建局
生成日期:2025-01-16 08:28:04.0
公开日期:2025-01-16
公开方式:政府网站
公开范围:全部公开
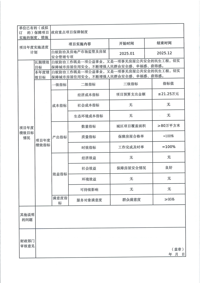
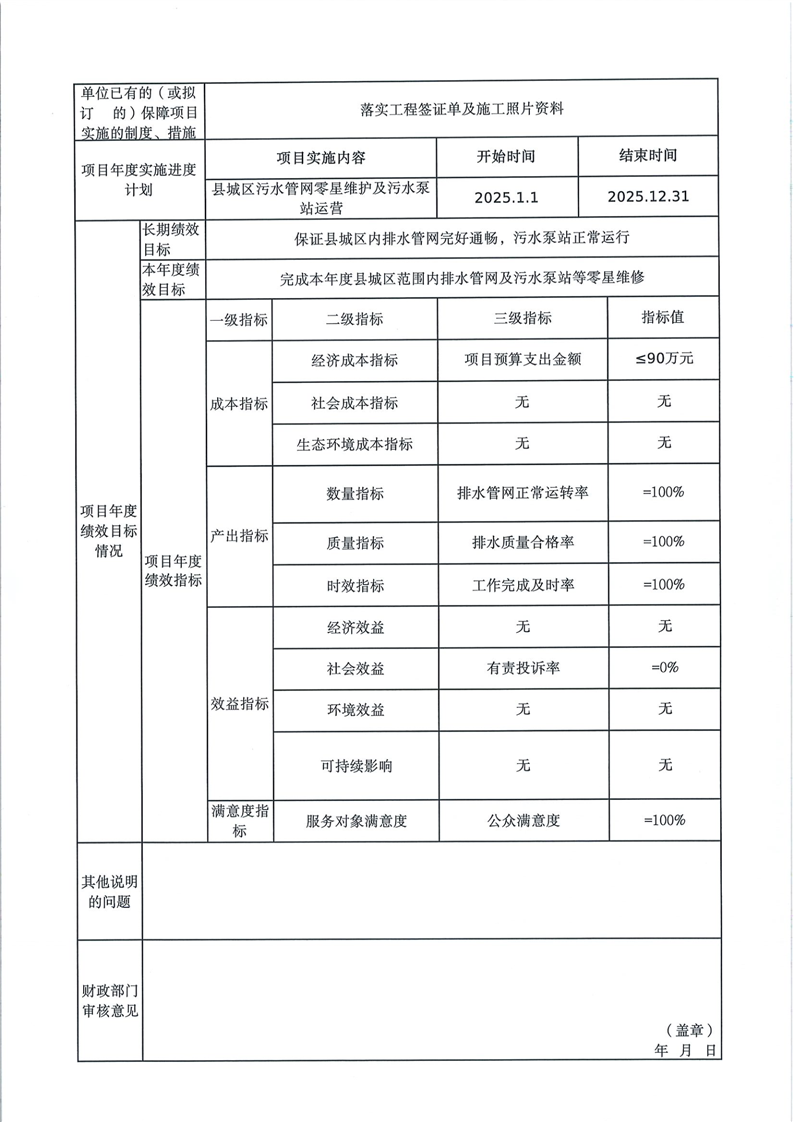
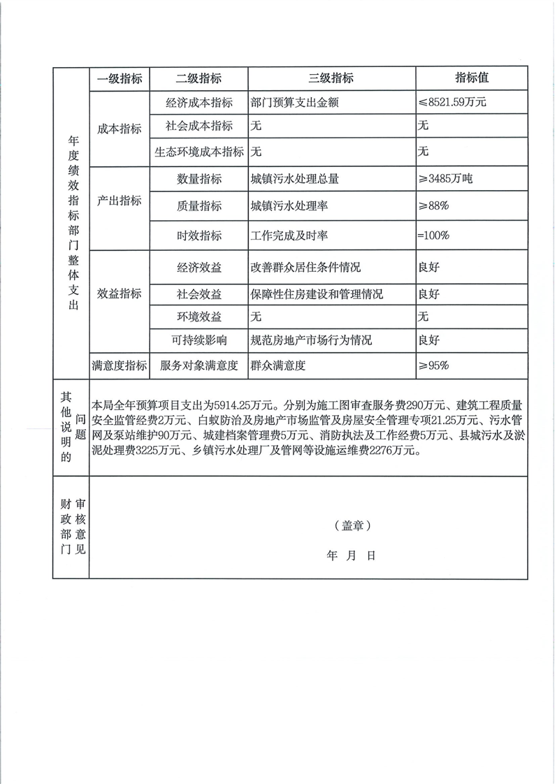
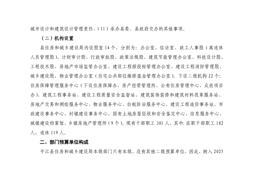
平江县住房和城乡建设局2025年部门预算
来源:县住建局
2025-01-16 08:28
|
|
|
|