当前位置:
首页
>
政府信息公开
>
县政府直属事业单位
>
县城投服务中心
>
财政信息
索 引 号:32/2026-2371058
发布机构:平江县城投服务中心
生成日期:2026-01-16 10:42:29.0
公开日期:2026-01-16
公开方式:政府网站
公开范围:全部公开
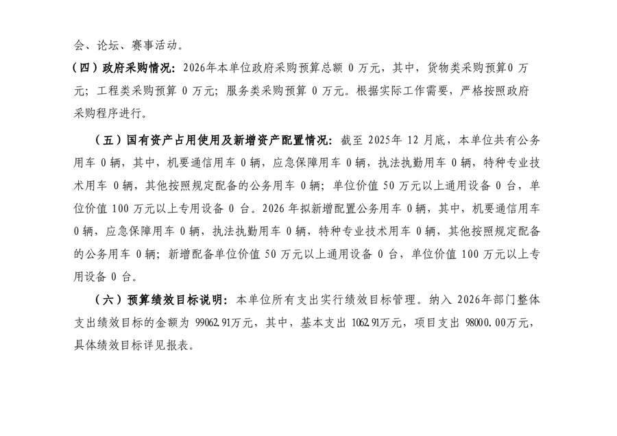
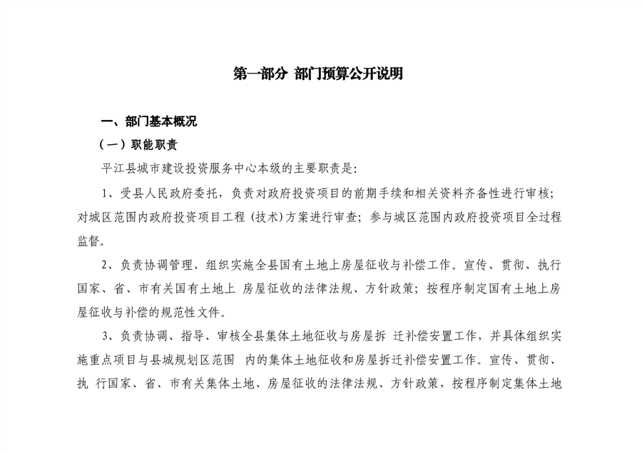
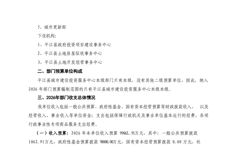
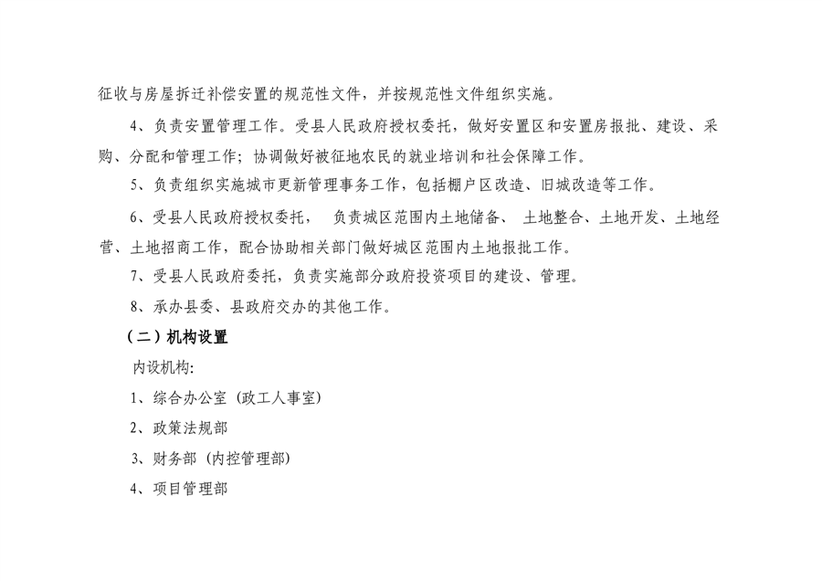
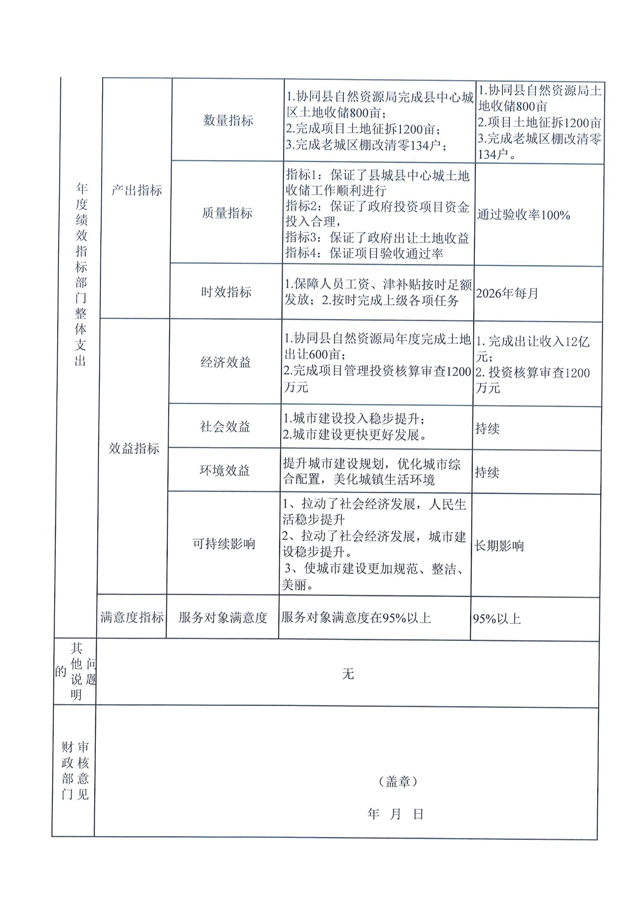
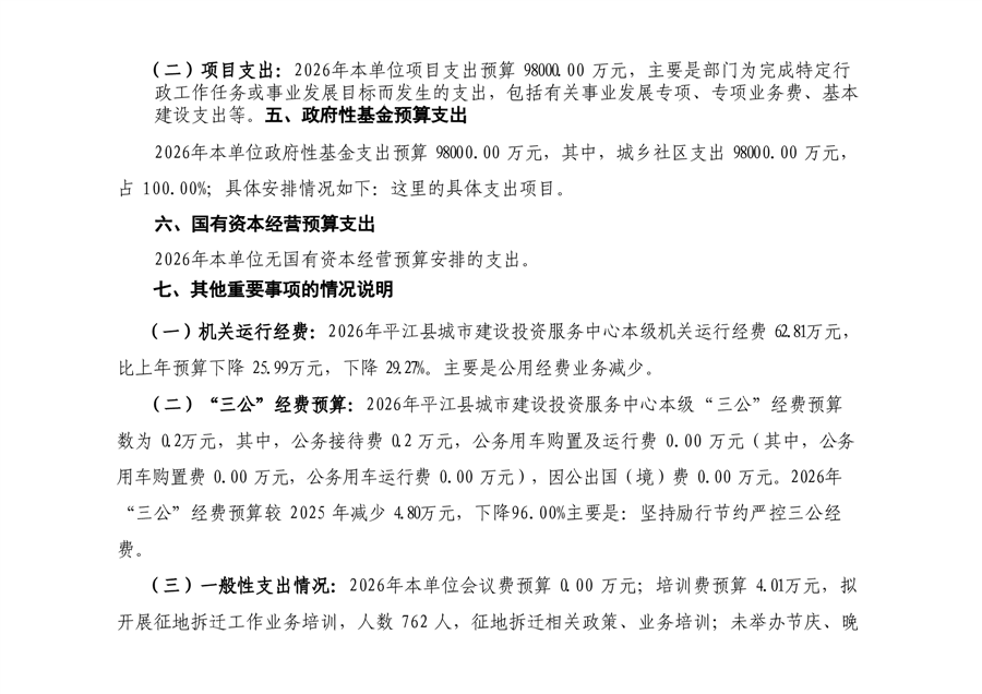
平江县城市建设投资服务中心2026年度预算公开
来源:县城建投
2026-01-16 10:42
|
|
|
|