当前位置:
首页
>
政府信息公开
>
县直部门
>
县自然资源局
>
其他业务
索 引 号:18/2025-2265028
发布机构:县自然资源局
生成日期:2025-01-09 10:05:00.0
公开日期:2025-01-09
公开方式:政府网站
公开范围:全部公开
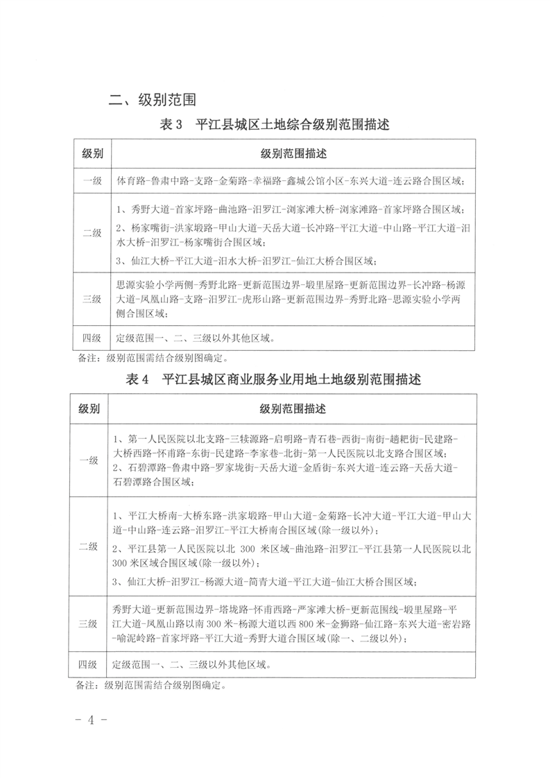
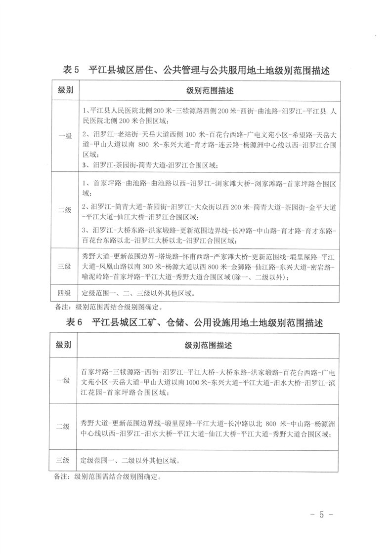
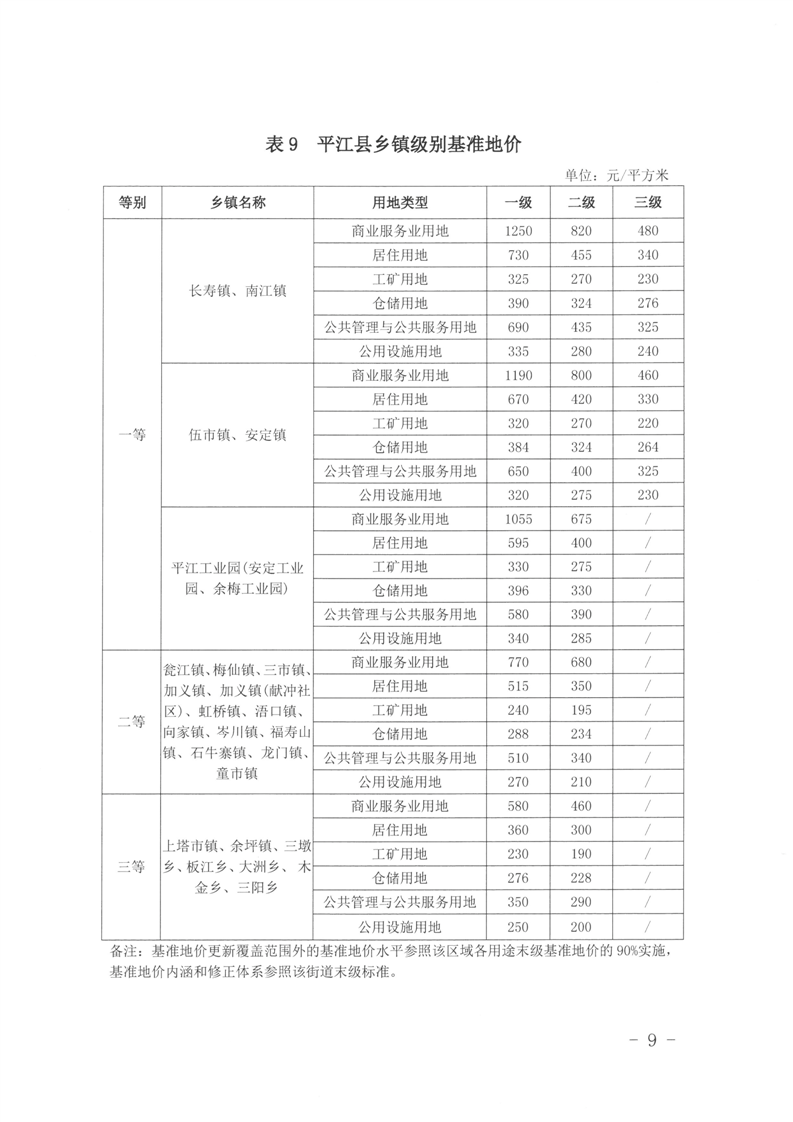
关于公布实施平江县城镇基准地价更新成果的通知
来源:县自然资源局
2025-01-09 10:05
|
|
|
|