当前位置:
首页
>
政府信息公开
>
其他单位
>
县生态环境局
>
政策文件
索 引 号:43060010/2019-1611657
发布机构:市生态环境局
生成日期:2019-10-17 16:50:30.0
公开日期:2019-10-17
公开方式:政府网站
公开范围:全部公开
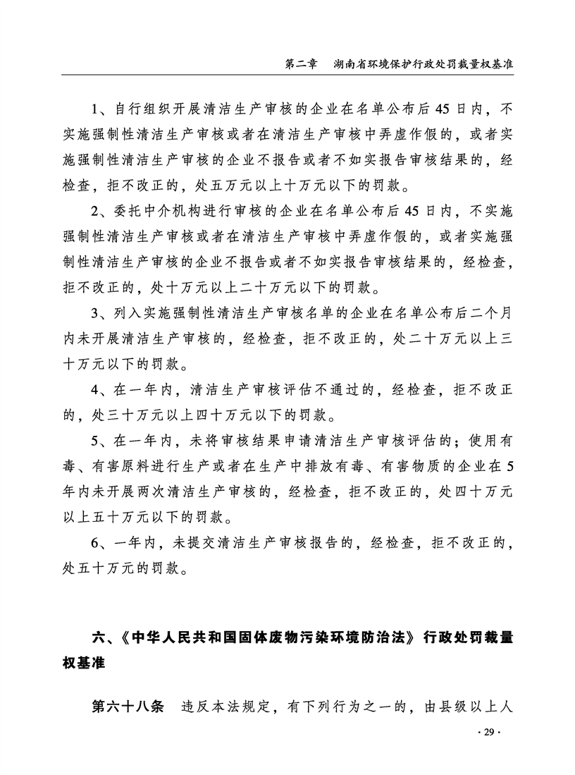
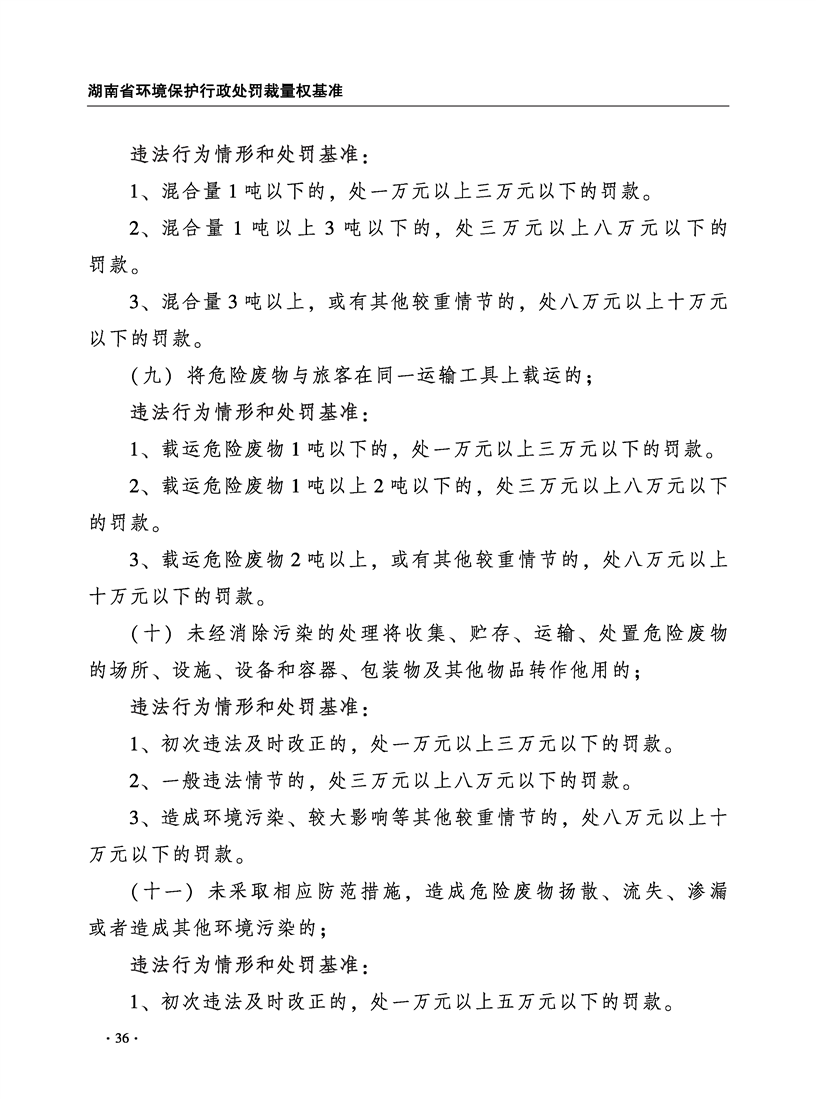
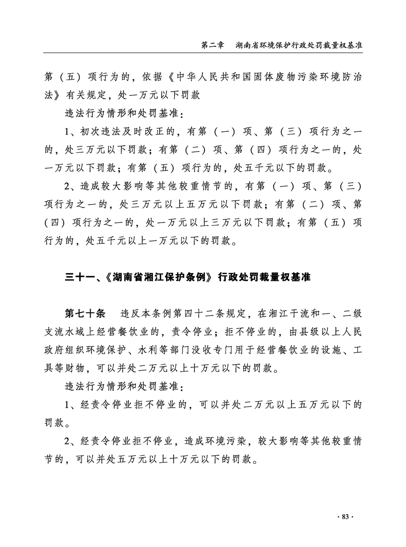
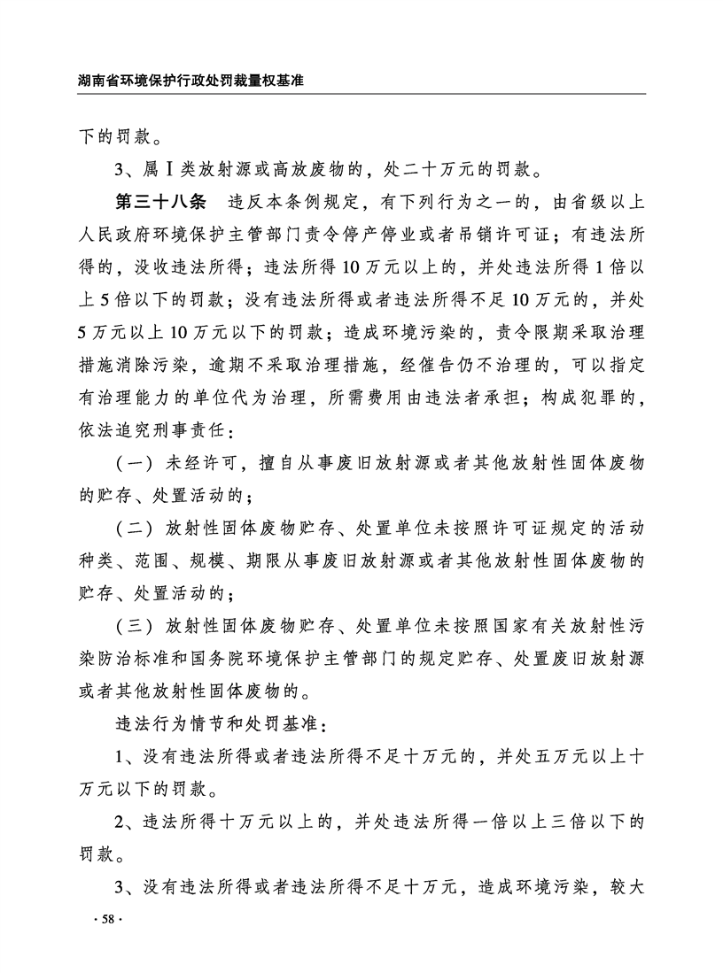
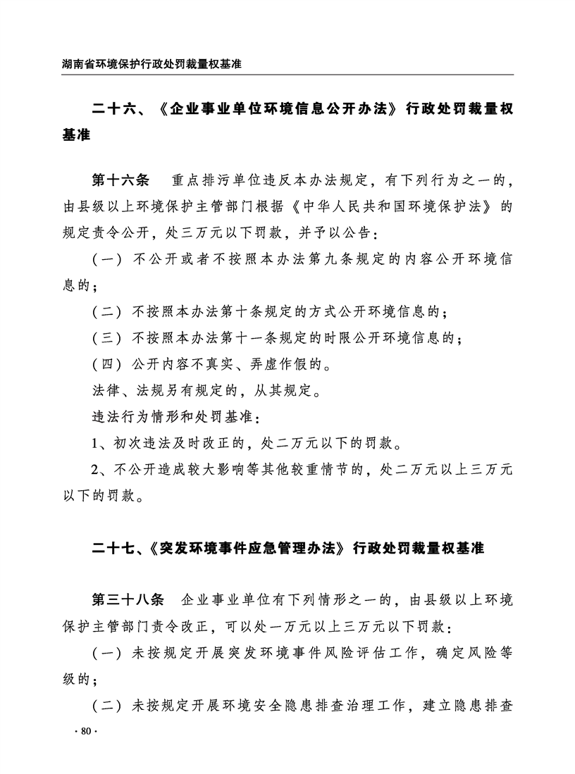
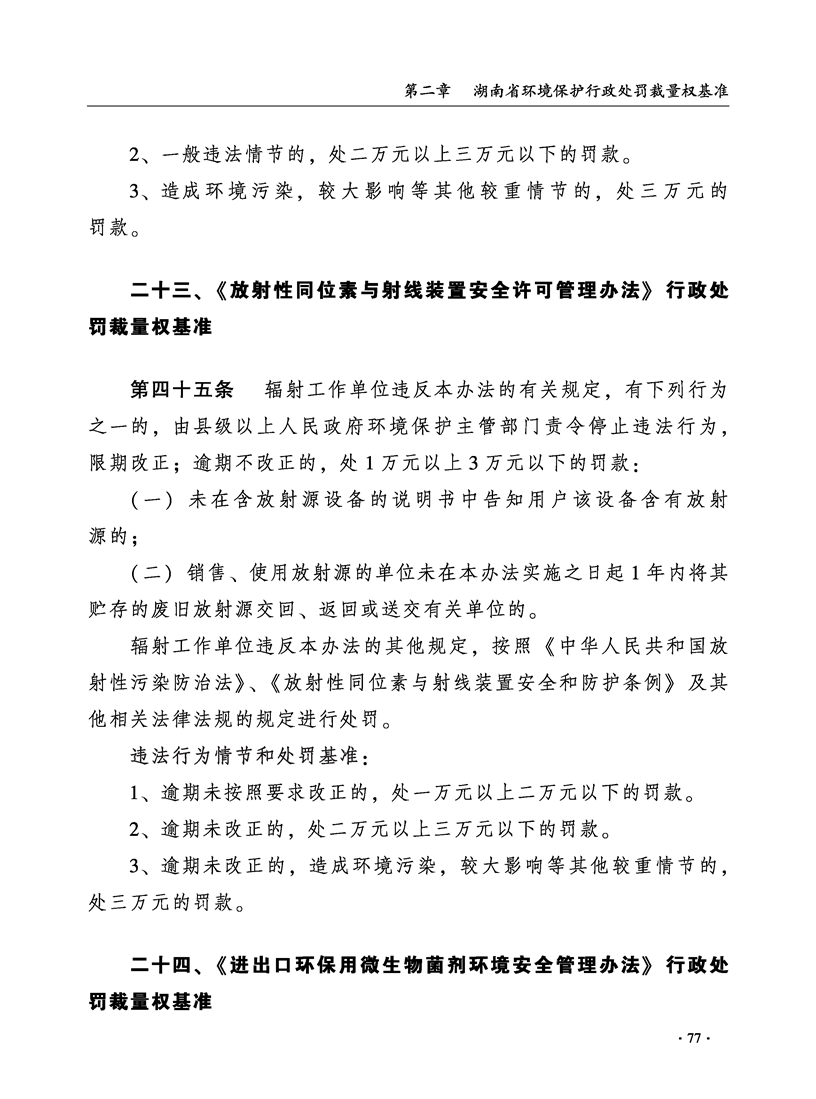
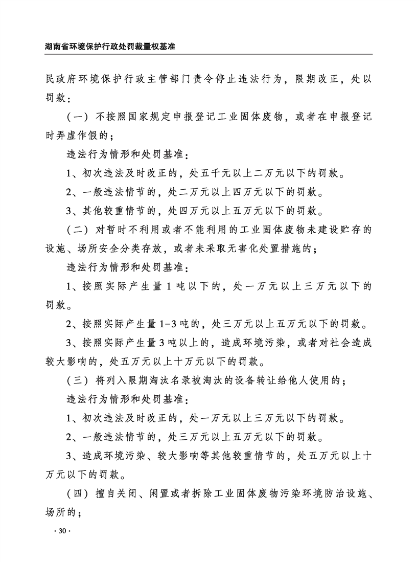
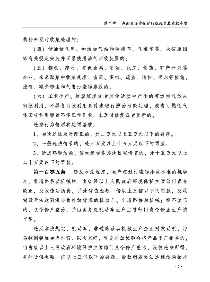
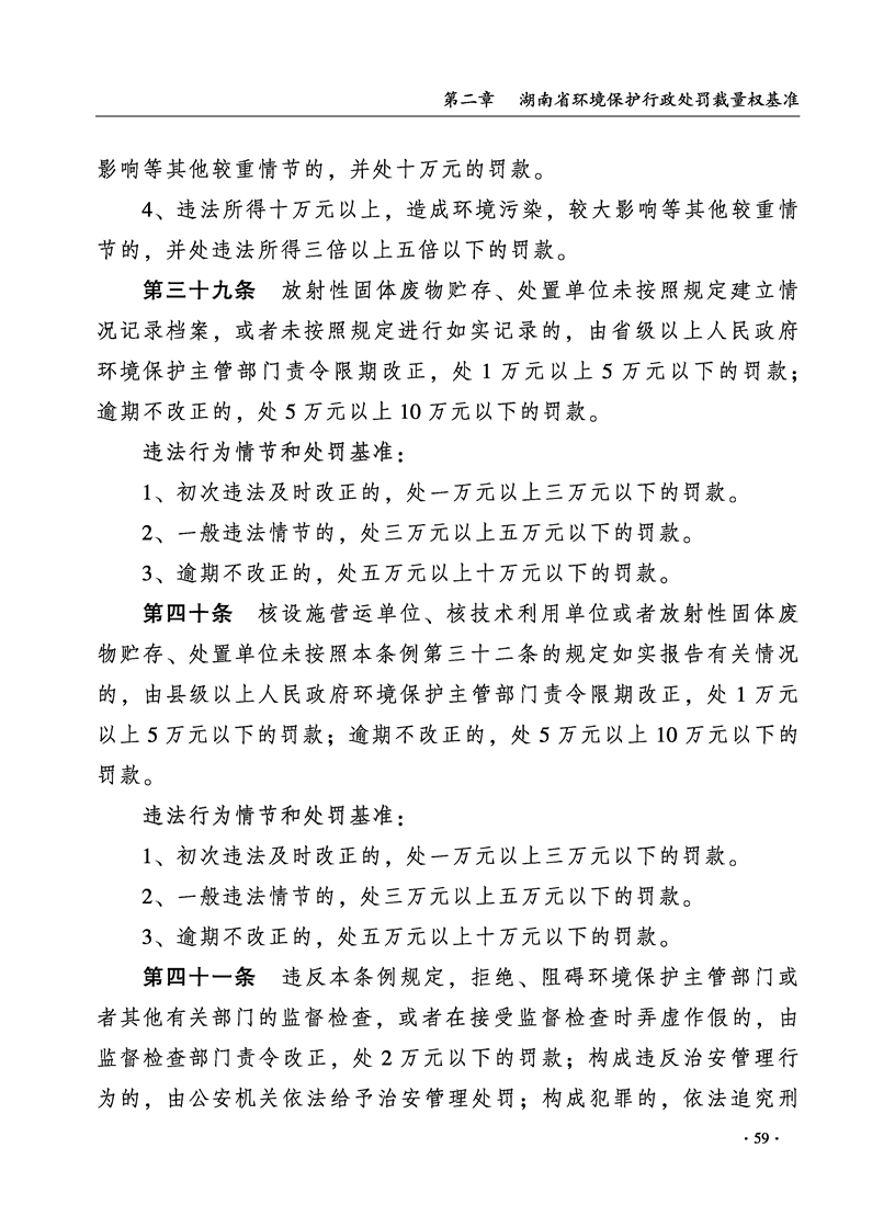
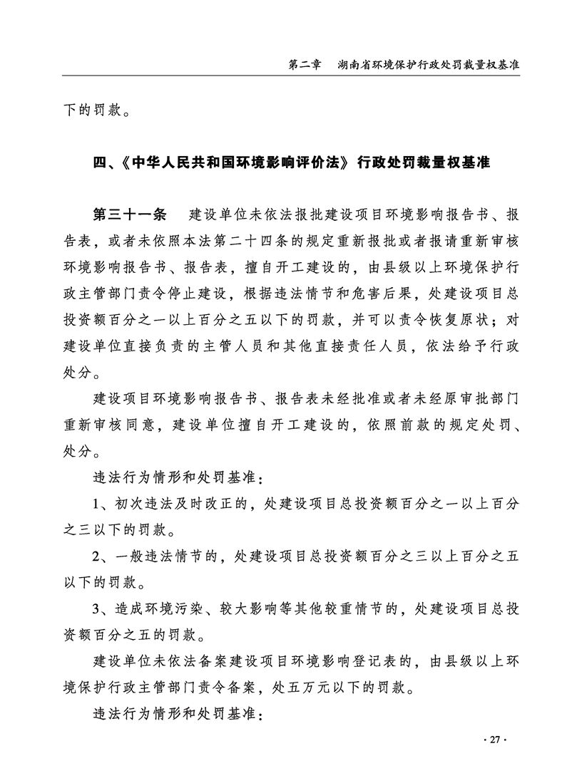
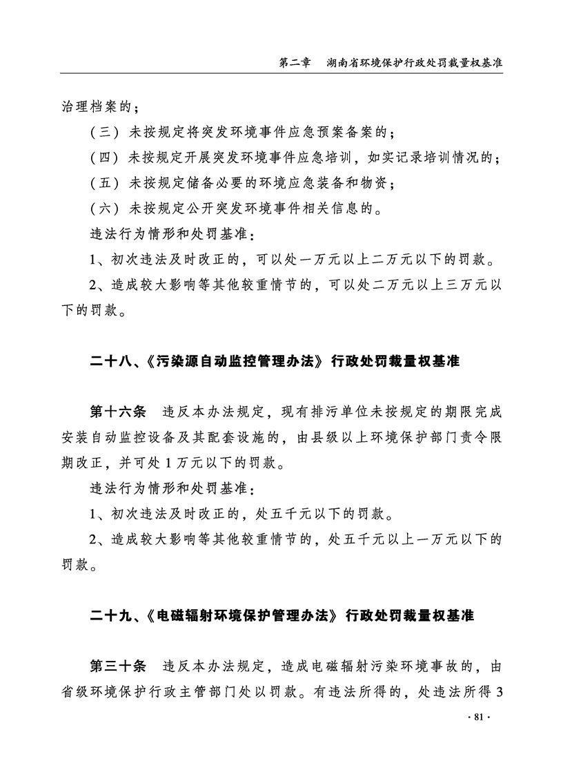
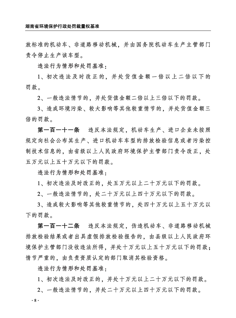
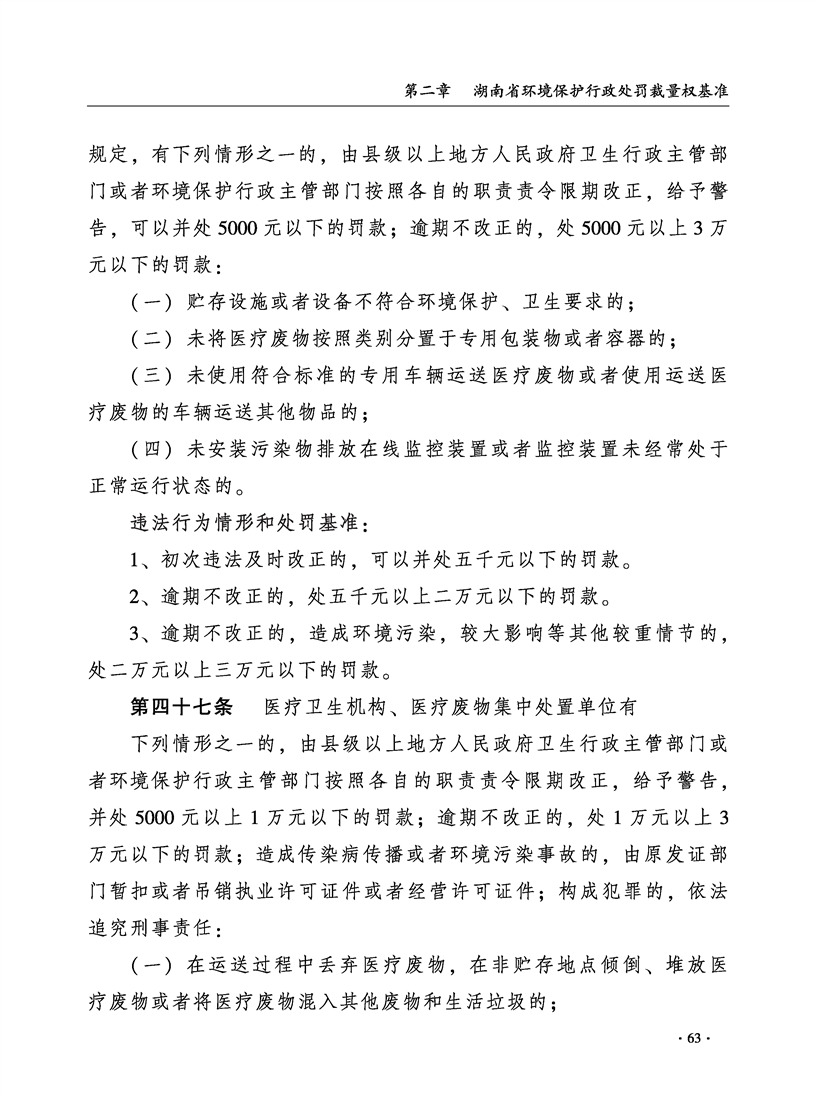
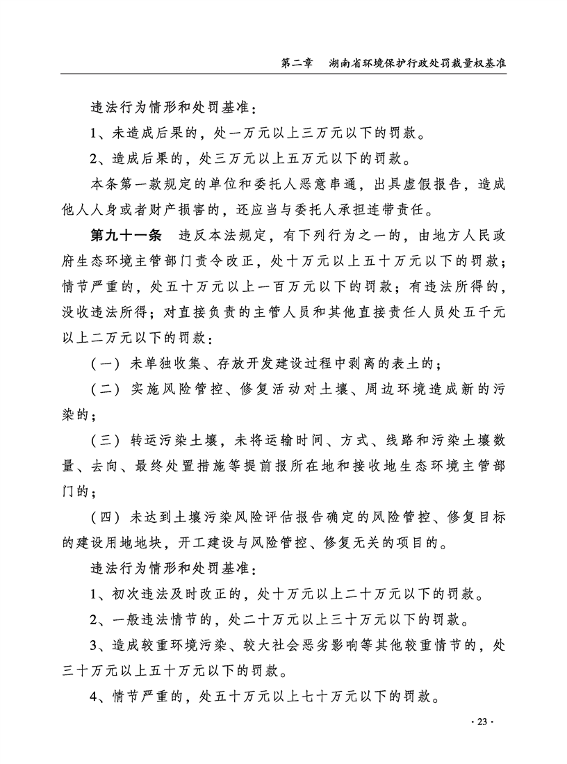
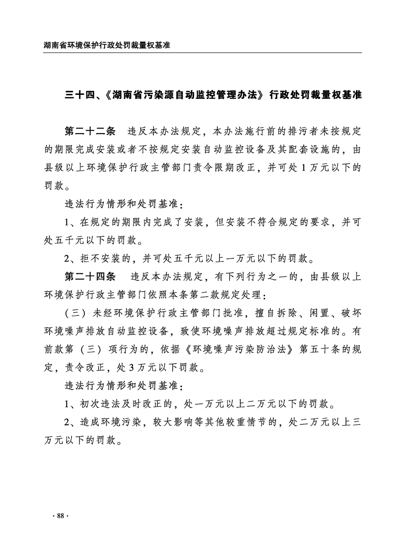
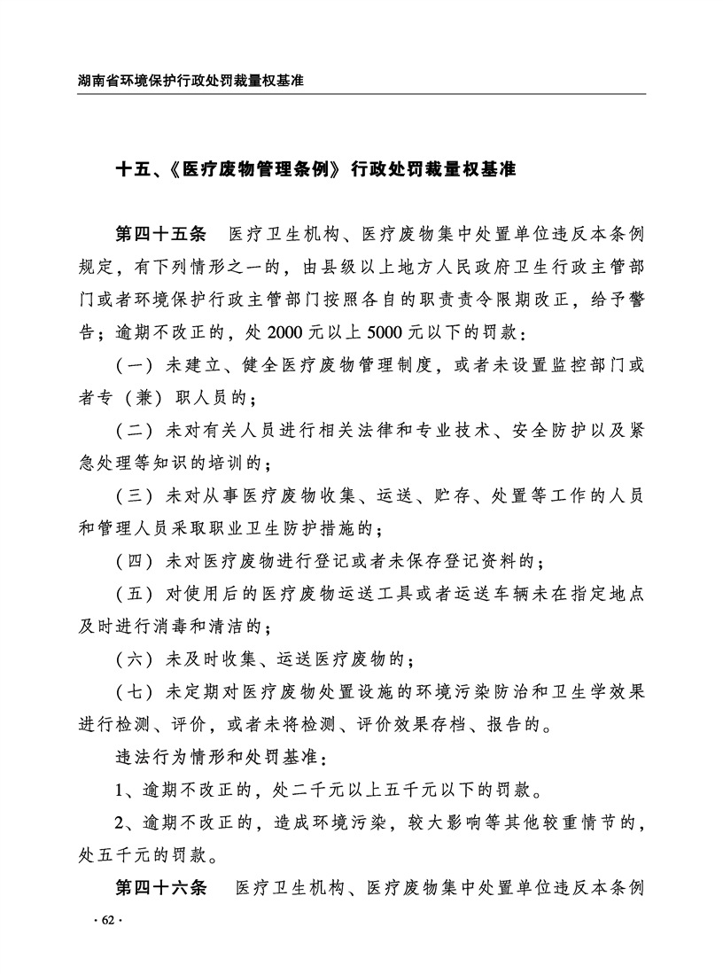
湖南省环境保护行政处罚自由裁量权基准
来源:法规与标准科
2019-10-17 16:50
|
|
|
|