当前位置:
首页
>
政府信息公开
>
乡镇街道
>
余坪镇
>
业务事项
>
乡村振兴
索 引 号:117/2025-2353886
发布机构:余坪镇
生成日期:2025-09-02 08:47:16.0
公开日期:2025-09-02
公开方式:政府网站
公开范围:全部公开
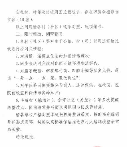
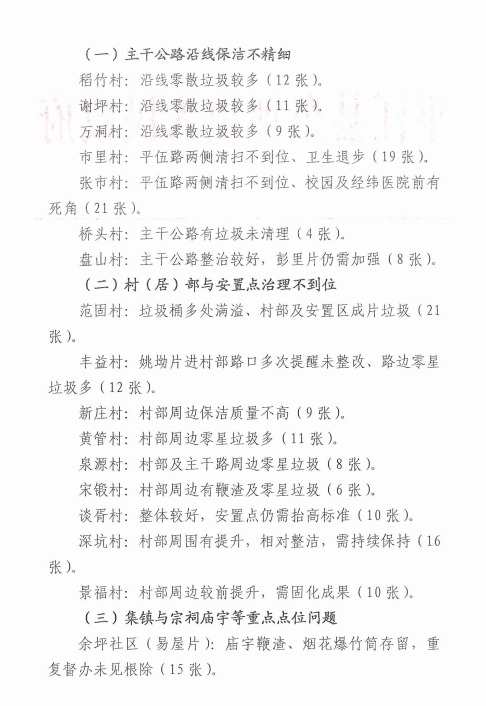
余坪镇八月份环境卫生督查情况通报
来源:余坪镇
2025-09-02 08:47
|
|
|
|