当前位置:首页 > 人文平江 > 平江影像

手机就能缴社保!城乡居民两险缴费指南看这篇→

来源:今日平江 2025-11-27 14:53
| | | |

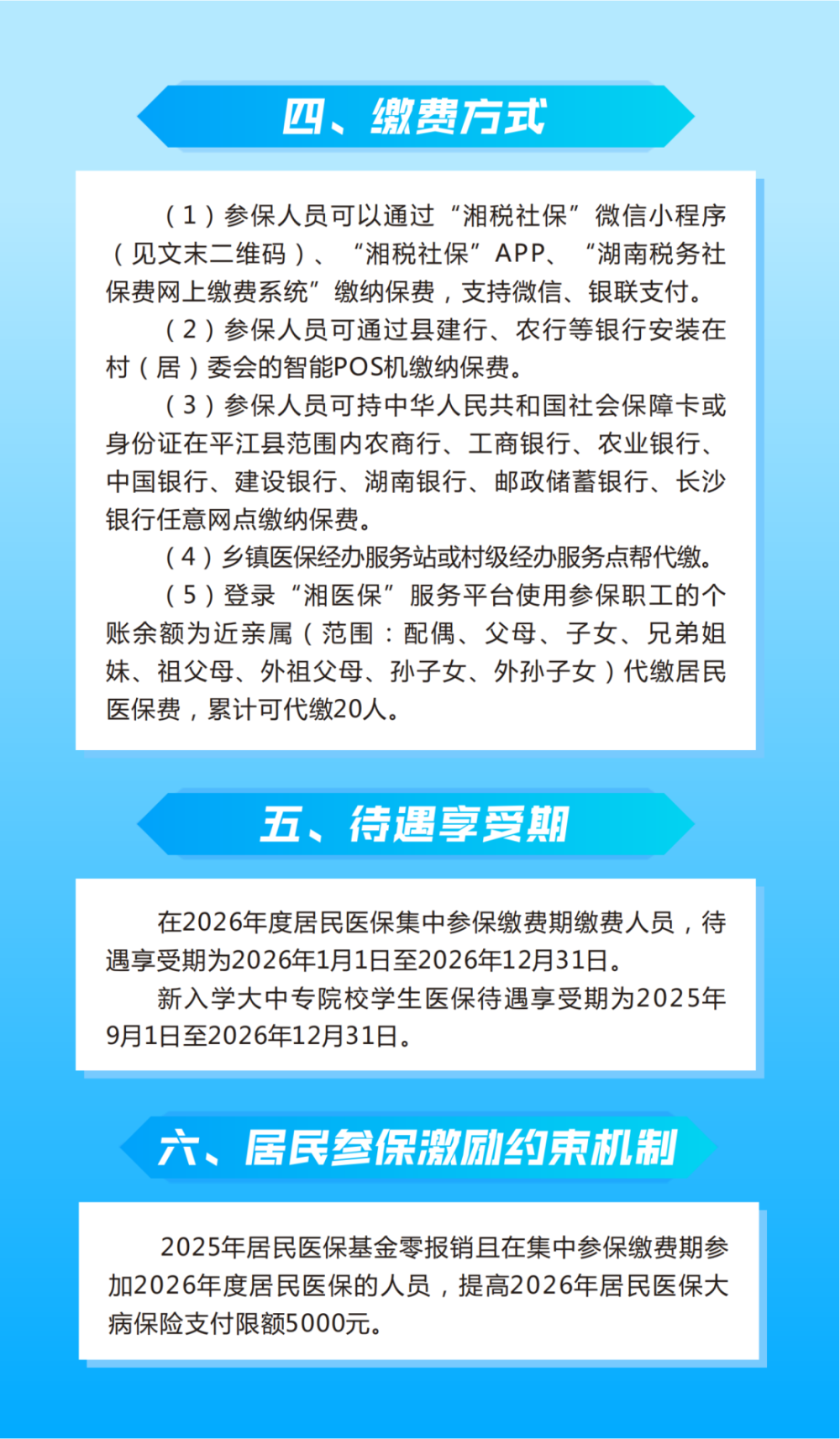
  平江老乡们,注意!2026年度城乡居民基本医疗保险2025年度城乡居民基本养老保险正在缴费中。不想出门排队?手机轻松一点在家就能缴两险!这份缴费指南请收好,您关心的问题全在这里解答。

  城乡居民基本医疗保险

  城乡居民基本养老保险

  温馨提示!打开微信扫码缴费,认准“湘税社保”微信小程序。

  参保正当时!为您和家人的健康添一份保障吧!(马念)