当前位置:
首页
>
专题
>
平江县事业单位法人年度报告公示
>
事业单位法人2025年度报告公示
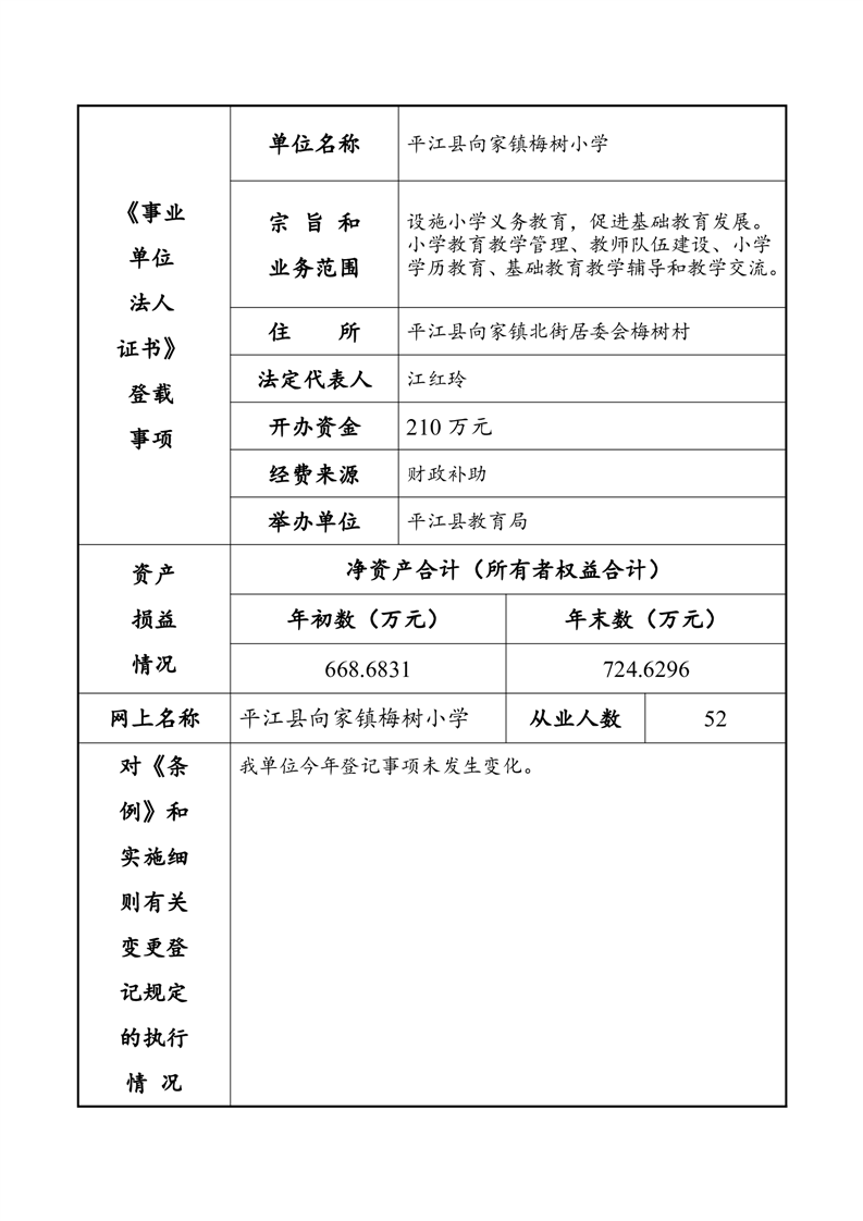
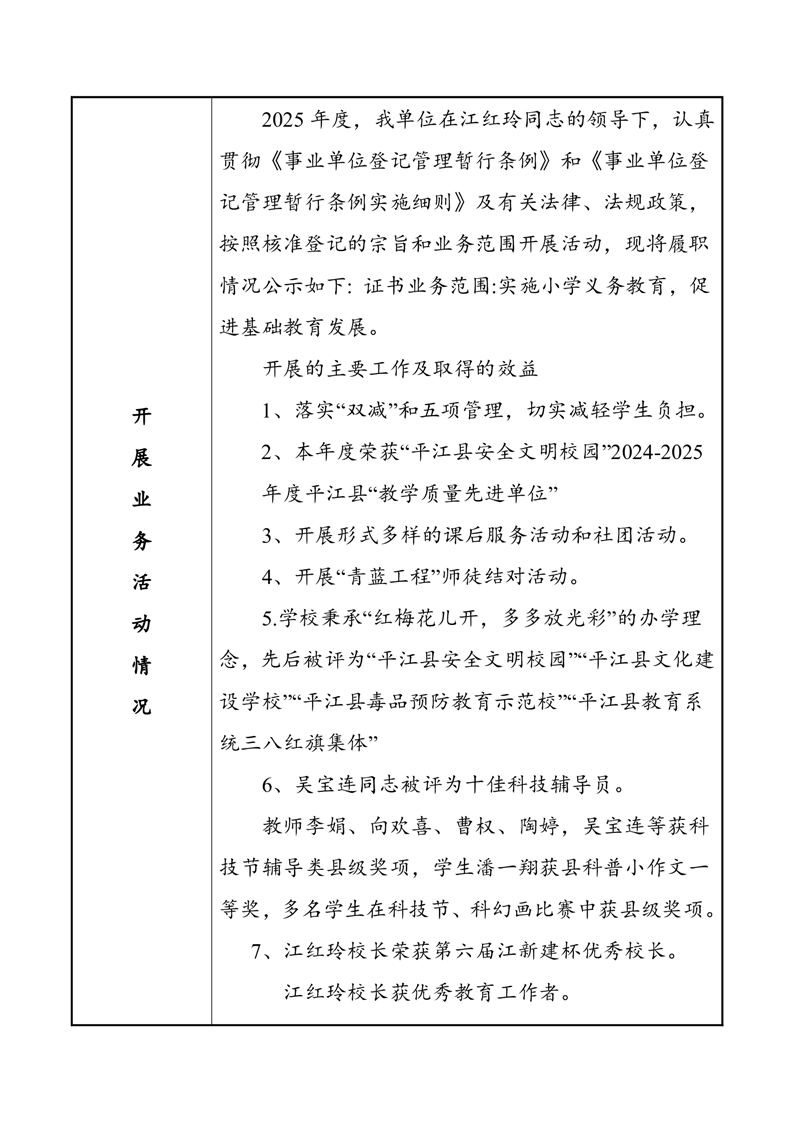
平江县向家镇梅树小学
来源:县教育局
2026-03-18 10:52
|
|
|
|