当前位置:
首页
>
专题
>
平江县事业单位法人年度报告公示
>
事业单位法人2025年度报告公示
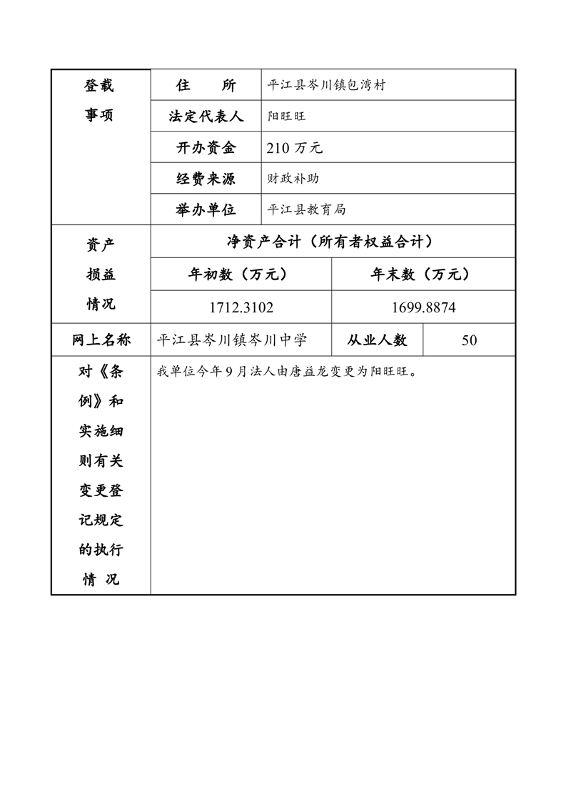
平江县岑川镇岑川中学
来源:县教育局
2026-03-09 10:46
|
|
|
|