当前位置:
首页
>
专题
>
行政执法公示专栏
>
事前公示
>
行政裁量权基准
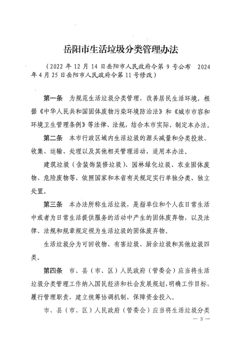
岳阳市生活垃圾分类管理办法
来源:县城管局
2025-07-21 20:31
|
|
|
|