当前位置:
首页
>
专题
>
行政执法公示专栏
>
事前公示
>
法制审核目录清单
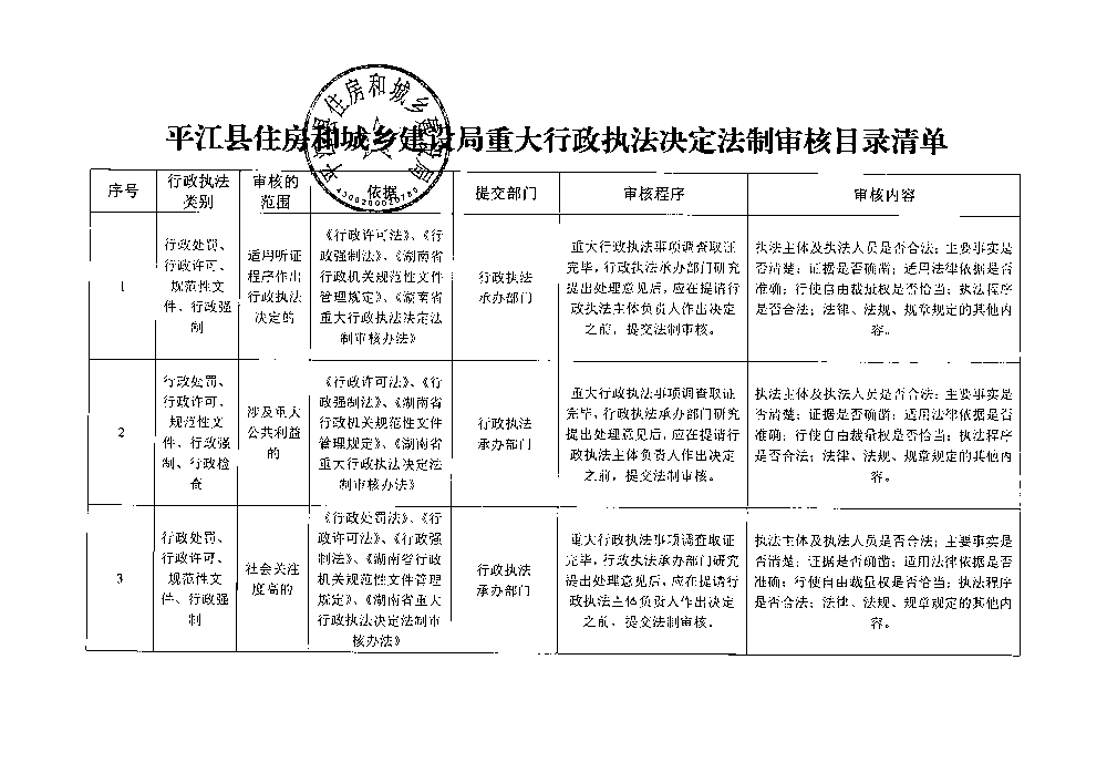
行政执法决定法制审核目录清单(2025)
来源:县住建局
2025-08-06 09:20
|
|
|
|