当前位置:
首页
>
专题
>
行政执法公示专栏
>
事前公示
>
行政执法事项清单
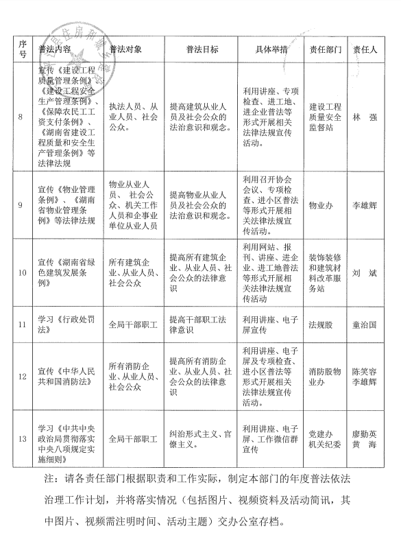
2025年住建局“谁执法谁普法”普法责任清单
来源:县住建局
2025-08-06 09:07
|
|
|
|